h1_key

TI(德州仪器) LM22679-Q1
德州仪器 (TI) 全系列产品在线购买
  • TI(德州仪器) LM22679-Q1
  • TI(德州仪器) LM22679-Q1
  • TI(德州仪器) LM22679-Q1
  • TI(德州仪器) LM22679-Q1
  • TI(德州仪器) LM22679-Q1
  • TI(德州仪器) LM22679-Q1
立即查看
您当前的位置: 首页 > 电源管理 > 直流/直流开关稳压器 > 降压稳压器 > LM22679-Q1
LM22679-Q1

LM22679-Q1

正在供货

具有可调节软启动和电流限制的 5A SIMPLE SWITCHER,降压电压稳压器

产品详情
  • 说明
  • 特性
  • 参数
  • 封装 | 引脚 | 尺寸

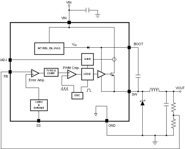
LM22679 开关稳压器可使用最少的外部元件来提供实现高效高压降压稳压器所需的全部功能。这款稳压器易于使用,且集成有一个 42V N 沟道 MOSFET 开关,可提供高达 5A 的负载电流。并且特有出色的线路和负载调节以及高效率 (> 90%)。电压模式控制提供较短的最小接通时间,从而实现了输入和输出电压间的最宽比率。内部环路补偿意味着用户无需承担计算环路补偿组件的枯燥工作。这款稳压器提供有 5V 固定输出和可调输出电压两种选项。500kHz 的开关频率使得小型外部组件的使用成为可能并可实现良好的瞬态响应。通过选择一个单个外部电容器可提供一个可调软启动特性。此外,还可使用单个外部电阻器来设定开关电流限值,从而优化解决方案。LM22679 器件还内置有热关断和限流功能,可防止器件发生意外过载。

新产品 LM61460 可以提高效率、降低待机静态电流并提升 EMI 性能。请参阅器件比较表进行比较。开始使用 LM61460 进行 WEBENCH 设计

LM22679 器件是德州仪器 (TI) SIMPLE SWITCHER 系列产品。SIMPLE SWITCHER 理念使用最小外部组件数量和 TI WEBENCH 设计工具提供一个易于使用的完整设计。为了简化设计,TI 的 WEBENCH 工具包含诸如外部组件计算、电气模拟、散热模拟以及内置电路板等特性。

  • 推出的新产品:LM61460 3V 至 36V、6A 低 EMI 同步转换器
  • 宽输入电压范围:4.5V 至 42V
  • 内部补偿电压模式控制
  • 与低 ESR 陶瓷电容器一起工作时运行稳定
  • 100mΩ N 沟道 MOSFET
  • 输出电压选项: -可调节(输出电压最低为 1.285V) -5.0(输出电压固定为 5V)
  • ±1.5% 反馈基准电压精度
  • 500kHz 开关频率
  • –40°C 至 125°C 的工作结温范围
  • 可调软启动
  • 可调节电流限制
  • 集成式自举二极管
  • 完全支持 WEBENCH
  • LM22679-Q1 采用汽车级流程制造,符合 AEC-Q100 标准
  • PFM(外露焊盘)封装
Vin (min) (V)4.5
Vin (max) (V)42
Vout (min) (V)1.285
Vout (max) (V)37
Iout (max) (A)5
Iq (typ) (mA)3.4
Switching frequency (min) (kHz)500
Switching frequency (max) (kHz)500
FeaturesAdjustable current limit, Fixed Output, Over Current Protection, Soft Start Adjustable
Operating temperature range (°C)-40 to 125
RatingAutomotive
Regulated outputs (#)1
Control modeVoltage mode
Duty cycle (max) (%)90
TypeConverter
TO-263 (NDR)7142.3416 mm² 10.16 x 14.01
产品购买
  • 商品型号
  • 封装
  • 工作温度
  • 包装
  • 价格
  • 现货库存
  • 操作
10s
温馨提示:
订单商品问题请移至我的售后服务提交售后申请,其他需投诉问题可移至我的投诉提交,我们将在第一时间给您答复
返回顶部