h1_key

TI(德州仪器) TPS92314A
德州仪器 (TI) 全系列产品在线购买
  • TI(德州仪器) TPS92314A
  • TI(德州仪器) TPS92314A
  • TI(德州仪器) TPS92314A
  • TI(德州仪器) TPS92314A
  • TI(德州仪器) TPS92314A
  • TI(德州仪器) TPS92314A
立即查看
您当前的位置: 首页 > 电源管理 > LED 驱动器 > 照明 LED 驱动器 > TPS92314A
TPS92314A

TPS92314A

正在供货

具有 PFC、采用 8-SOIC 封装的高电流离线初级侧感应控制器

产品详情
  • 说明
  • 特性
  • 参数
  • 封装 | 引脚 | 尺寸

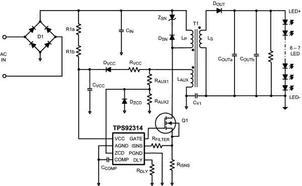
The TPS92314/14A is an off-line controller specifically designed to drive high power LEDs for lighting applications. Features include adaptive constant on-time control and quasi-resonant switching. Resonant switching allows for a reduced EMI signature and increased system efficiency. Thus, the device introduces a low external parts count and high level of integration. The control algorithm of TPS92314/14A adjusts the on time with reference to the primary side inductor peak current and secondary side inductor discharge time dynamically, the response time of which is set by an external capacitor.

The over current protection is implemented by a cycle by cycle current limit of the primary inductor current. TPS92314A has a higher OCP threshold which is more suitable for universal line application and TPS92314 can optimize the system cost. Other supervisory features of the TPS92314/14A include VCC over voltage protection and under-voltage lockout, output LEDs over-voltage protection and controller thermal shutdown. The TPS92314/14A is available in 8-pin SOIC package.

  • Regulates LED Current Without Secondary Side Sensing
  • Adaptive ON-time Control with Inherent PFC
  • Critical-Conduction-Mode (CRM) with Zero-Current Detection (ZCD) for Valley Switching
  • Programmable Switch Turn ON Delay
  • Programmable Constant ON-Time (COT)
  • Over Current Limit Options:
    • TPS92314: 1.15V
    • TPS92314A: 2.0V
  • Advanced Over Current and Over Voltage Protection
  • Internal Over-temperature Protection
  • 8-Pin SOIC Package

All trademarks are the property of their respective owners.

Input voltage typeAC/DC
TopologyBuck, Flyback
Vin (min) (V)13
Vin (max) (V)35
Vout (max) (V)60
Vout (min) (V)6
Iout (max) (A)2
Iq (typ) (mA)1.2
FeaturesAdjustable Switch Frequency, Soft Switching, Thermal shutdown
Operating temperature range (°C)-40 to 125
Dimming methodAnalog
Number of channels1
RatingCatalog
SOIC (D)829.4 mm² 4.9 x 6
产品购买
  • 商品型号
  • 封装
  • 工作温度
  • 包装
  • 价格
  • 现货库存
  • 操作
10s
温馨提示:
订单商品问题请移至我的售后服务提交售后申请,其他需投诉问题可移至我的投诉提交,我们将在第一时间给您答复
返回顶部