h1_key

TI(德州仪器) LMR61428
德州仪器 (TI) 全系列产品在线购买
  • TI(德州仪器) LMR61428
  • TI(德州仪器) LMR61428
  • TI(德州仪器) LMR61428
  • TI(德州仪器) LMR61428
  • TI(德州仪器) LMR61428
  • TI(德州仪器) LMR61428
立即查看
您当前的位置: 首页 > 电源管理 > 直流/直流开关稳压器 > 升压稳压器 > LMR61428
LMR61428

LMR61428

正在供货

1.2V 至 14V、2.85A 2MHz 升压稳压器

产品详情
  • 说明
  • 特性
  • 参数
  • 封装 | 引脚 | 尺寸

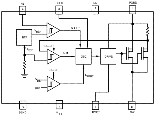
The LMR61428 is a step-up DC-DC switching regulator for battery-powered and low input voltage systems that can achieve efficiencies up to 90%. It has a wide input voltage range from 1.2V to 14V and a possible regulated output voltage range of 1.24V to 14V. It has an internal 0.17Ω N-Channel MOSFET power switch.

The high switching frequency of up to 2MHz of the LMR61428 allows for tiny surface mount inductors and capacitors. Because of the unique constant-duty-cycle gated oscillator topology very high efficiencies are realized over a wide load range. The supply current is reduced to 80µA because of the BiCMOS process technology. In the shutdown mode, the supply current is less than 2.5µA. The LMR61428 is available in a VSSOP-8 package.

  • 1.2V to 14V Input Voltage
  • Adjustable Output Voltage up to 14V
  • Switch Current up to 2.85A
  • Up to 2 MHz Switching Frequency
  • Low Shutdown Iq, <1µA
  • Cycle-by-Cycle Current Limiting
  • VSSOP Packaging (3.0 x 5.0 x 1.09mm)
  • WEBENCH Enabled

Performance Benefits

  • Extremely Easy to Use
  • Tiny Overall Solution Reduces System Cost

SIMPLE SWITCHER is a trademark of Texas Instruments. WEBENCH is a trademark of Texas Instruments. All trademarks are the property of their respective owners.

TopologyBoost
Vin (min) (V)1.2
Vin (max) (V)14
Vout (min) (V)1.24
Vout (max) (V)14
Switch current limit (typ) (A)2.85
TypeConverter
Regulated outputs (#)1
Switching frequency (min) (kHz)300
Switching frequency (max) (kHz)2000
Iq (typ) (mA)0.1
FeaturesEnable, Nonsynchronous rectification
Duty cycle (max) (%)70
Operating temperature range (°C)-40 to 85
RatingCatalog
VSSOP (DGK)814.7 mm² 3 x 4.9
产品购买
  • 商品型号
  • 封装
  • 工作温度
  • 包装
  • 价格
  • 现货库存
  • 操作
10s
温馨提示:
订单商品问题请移至我的售后服务提交售后申请,其他需投诉问题可移至我的投诉提交,我们将在第一时间给您答复
返回顶部