h1_key

TI(德州仪器) LM3269
德州仪器 (TI) 全系列产品在线购买
  • TI(德州仪器) LM3269
  • TI(德州仪器) LM3269
  • TI(德州仪器) LM3269
  • TI(德州仪器) LM3269
  • TI(德州仪器) LM3269
  • TI(德州仪器) LM3269
立即查看
您当前的位置: 首页 > 电源管理 > 直流/直流开关稳压器 > 降压稳压器 > LM3269
LM3269

LM3269

正在供货

用于 LTE 和 HSPA 射频功率放大器的无缝转换降压/升压转换器

产品详情
  • 说明
  • 特性
  • 参数
  • 封装 | 引脚 | 尺寸

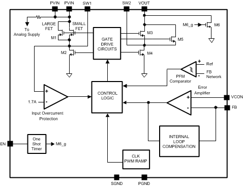
LM3269 是一款降压-升压 DC/DC 转换器,此转换器被设计用于生成高于或低于一个指定输入电压的输出电压,并且特别适合于由一个单节锂离子电池供电的便携式应用。

LM3269 在完全同步运行中的典型开关频率为 2.4MHz 并提供降压和升压运行方式间的无缝转换。 为了提高效率并节省低功耗 RF 传输模式期间的电流,LM3269 运行在节能脉冲频率调制 (PFM) 模式。

此功率转换器拓扑结构只需一个电感器和两个电容器。 一个独特的内部电源开关拓扑结构可实现较高的总体效率。

LM3269 针对降压和升压模式操作而进行了内部补偿,从而提供了最佳的瞬态响应。

LM3269 采用大小为 2.0mm x 2.5mm x 0.6mm 的 12 凸点 DSBGA 封装。

如果您希望在系统设计中使用 LM3269,请查看本文档末尾的印刷电路板 (PCB) 布局布线注意事项部分。

  • 由单节锂离子电池供电运行:2.7V 至 5.5V
  • 可调节输出电压:0.6V 至 4.2V
  • 自动脉冲频率调制 (PFM) / 脉宽调制 (PWM) 变化
  • 针对
    VBATT≥3.0V,VOUT=3.8V 时最大 750mA 的最大负载能力
  • 2.4MHz(典型值)开关频率
  • 无缝降压-升压模式转换
  • 快速输出电压转换:10µs 内可完成从 1.4V 至 3.0V 的转换
  • 高效:典型值 95%达到此效率的 VBATT=3.7V,VOUT=3.3V,电流为 300mA
  • 输入过流限制
  • 内部补偿
  • 12 凸点芯片尺寸球栅阵列 (DSBGA) 封装
Vin (min) (V)2.7
Vin (max) (V)5.5
Vout (min) (V)0.6
Vout (max) (V)4.2
Iout (max) (A)0.75
Iq (typ) (mA)0.9
Switching frequency (min) (kHz)2100
Switching frequency (max) (kHz)2700
FeaturesAdaptive/Dynamic Voltage Scaling, Enable, Over Current Protection, Pre-Bias Start-Up, Soft Start Fixed, Synchronous Rectification, UVLO fixed
Operating temperature range (°C)-30 to 85
RatingCatalog
Regulated outputs (#)1
Control modecurrent mode
Duty cycle (max) (%)100
TypeConverter
DSBGA (YZR)123.9375 mm² 2.25 x 1.75
产品购买
  • 商品型号
  • 封装
  • 工作温度
  • 包装
  • 价格
  • 现货库存
  • 操作
10s
温馨提示:
订单商品问题请移至我的售后服务提交售后申请,其他需投诉问题可移至我的投诉提交,我们将在第一时间给您答复
返回顶部