h1_key

TI(德州仪器) TPS54526
德州仪器 (TI) 全系列产品在线购买
  • TI(德州仪器) TPS54526
  • TI(德州仪器) TPS54526
  • TI(德州仪器) TPS54526
  • TI(德州仪器) TPS54526
  • TI(德州仪器) TPS54526
  • TI(德州仪器) TPS54526
立即查看
您当前的位置: 首页 > 电源管理 > 直流/直流开关稳压器 > 降压稳压器 > TPS54526
TPS54526

TPS54526

正在供货

具有 Eco-Mode™ 的 4.5V 至 18V 输入、5.5A 同步降压转换器

产品详情
  • 说明
  • 特性
  • 参数
  • 封装 | 引脚 | 尺寸

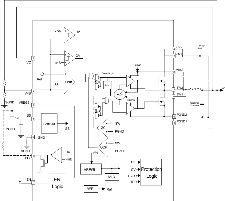
TPS54526 是一款自适应接通时间 D-CAP2™ 模式同步降压转换器。TPS54526 可帮助系统设计人员通过成本有效、低组件数量、低待机电流解决方案来完成各种终端设备的电源总线调节器集。TPS54526 的主控制环路采用 D-CAP2™ 模式控制,无需外部补偿组件便可实现极快的瞬态响应。自适应接通时间控制可在更高负载状态下的脉宽调制 (PWM) 模式与轻负载下的 Eco-mode™ 工作之间实现无缝转换。Eco-mode™ 使 TPS54526 能够在较轻负载状况下保持高效率。TPS54526 的专有电路还可使该器件能够适应高分子钽固体电解电容器 (POSCAP) 与高分子聚合物电容器 (SP-CAP) 等低等效串联电阻 (ESR) 输出电容器以及超低 ESR 陶瓷电容器。该器件的工作输入电压介于 4.8V 至 18V VIN 之间。可在 0.76V 至 5.5V 的范围内对输出电压进行设定。此外,该器件还支持可调软启动时间与电源正常功能。TPS54526 采用 14 引脚散热薄型小外形尺寸 (HTSSOP) 封装与 16 引脚四方扁平无引线 (QFN) 封装,设计运行温度范围从 -40°C 到 85°C。

  • D-CAP2™ 模式支持快速瞬态响应
  • 低输出纹波且支持陶瓷输出电容器
  • 宽 VIN 输入电压范围:4.5V 至 18V
  • 输出电压范围:0.76V 至 5.5V
  • 高效率集成型 FET 针对较低占空比应用进行了优化 - 63mΩ(高侧)与 33mΩ(低侧)
  • 高效率,关断时流耗少于 10µA
  • 高初始带隙基准精度
  • 可调软启动
  • 预偏置软启动
  • 650kHz 开关频率 (fSW)
  • 逐周期过流限制
  • 电源正常状态输出
  • 可轻负载下实现高效率的自动跳跃 Eco-mode™
Vin (min) (V)4.5
Vin (max) (V)18
Vout (min) (V)0.76
Vout (max) (V)5.5
Iout (max) (A)5.5
Iq (typ) (mA)0.9
Switching frequency (min) (kHz)650
Switching frequency (max) (kHz)650
FeaturesEnable, Light Load Efficiency, Power good, Soft Start Adjustable, Synchronous Rectification
Operating temperature range (°C)-40 to 85
RatingCatalog
Regulated outputs (#)1
Control modeD-CAP2
Duty cycle (max) (%)95
TypeConverter
HTSSOP (PWP)1432 mm² 5 x 6.4
VQFN (RSA)1616 mm² 4 x 4
产品购买
  • 商品型号
  • 封装
  • 工作温度
  • 包装
  • 价格
  • 现货库存
  • 操作
10s
温馨提示:
订单商品问题请移至我的售后服务提交售后申请,其他需投诉问题可移至我的投诉提交,我们将在第一时间给您答复
返回顶部