h1_key

TI(德州仪器) TLC59283
德州仪器 (TI) 全系列产品在线购买
  • TI(德州仪器) TLC59283
  • TI(德州仪器) TLC59283
  • TI(德州仪器) TLC59283
  • TI(德州仪器) TLC59283
  • TI(德州仪器) TLC59283
  • TI(德州仪器) TLC59283
立即查看
您当前的位置: 首页 > 电源管理 > LED 驱动器 > RGB LED 驱动器 > TLC59283
TLC59283

TLC59283

正在供货

具有预充电 FET 的 16 通道恒流 LED 驱动器

产品详情
  • 说明
  • 特性
  • 参数
  • 封装 | 引脚 | 尺寸

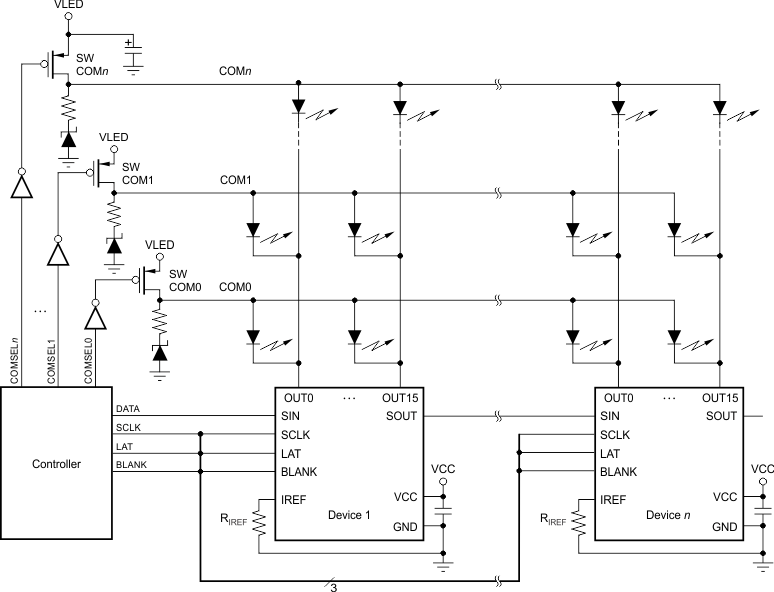
TLC59283 是一款 16 通道、恒定电流吸收发光二极管 (LED) 驱动器。 每个通道可由一个与 3.3V 或者 5V CMOS 逻辑电平兼容(取决于运行 VCC)的简单串行通信协议控制。 当串行数据缓冲区被载入时,一个锁存脉冲 (LAT) 上升边沿将数据转移到 OUT输出。 BLANK 引脚可被用于关闭加电和输出数据锁存期间的的所有 OUT输出以防止此时间段内不必要的图像显示。 所有 16 个通道的恒定电流值有一个单一外部电阻器设定。

每个恒定电流输出有一个预充电场效应晶体管 (FET),此晶体管能够减少复用(动态)驱动 LED 显示时的重影。 可将多个 TLC59283 级联在一起以控制来自同一处理器的额外的 LED。

  • 可进行开关控制的 16 通道、恒定电流灌电流输出
  • 恒定电流吸收能力:
    35mA (VCC ≤3.6 V),45mA (VCC>3.6V)
  • LED 电源电压:高达 10V
  • VCC=3V 至 5.5V
  • 恒定电流精度:
    • 通道到通道:
      ±1.4%(典型值),±3%(最大值)
    • 器件到器件:±2%(典型值),±4%(最大值)
  • CMOS 逻辑电平 I/O
  • 数据传输速率:35MHz
  • BLANK(空白)脉冲宽度:50ns
  • 用于重影减少的预充电 FET
  • 针对降噪的成组开关延迟
  • 工作温度范围:-40°C 至 +85°C
Number of channels16
LED current per channel (mA)35
Vin (min) (V)3
Vin (max) (V)5.5
FeaturesConstant current, Serial interface
Operating temperature range (°C)-40 to 85
RatingCatalog
SSOP (DBQ)2451.9 mm² 8.65 x 6
VQFN (RGE)2416 mm² 4 x 4
产品购买
  • 商品型号
  • 封装
  • 工作温度
  • 包装
  • 价格
  • 现货库存
  • 操作
10s
温馨提示:
订单商品问题请移至我的售后服务提交售后申请,其他需投诉问题可移至我的投诉提交,我们将在第一时间给您答复
返回顶部