h1_key

TI(德州仪器) TPS54061
德州仪器 (TI) 全系列产品在线购买
  • TI(德州仪器) TPS54061
  • TI(德州仪器) TPS54061
  • TI(德州仪器) TPS54061
  • TI(德州仪器) TPS54061
  • TI(德州仪器) TPS54061
  • TI(德州仪器) TPS54061
立即查看
您当前的位置: 首页 > 电源管理 > 直流/直流开关稳压器 > 降压稳压器 > TPS54061
TPS54061

TPS54061

正在供货

具有低静态电流 (IQ) 的 4.7V 至 60V 输入,200mA 同步降压转换器

产品详情
  • 说明
  • 特性
  • 参数
  • 封装 | 引脚 | 尺寸

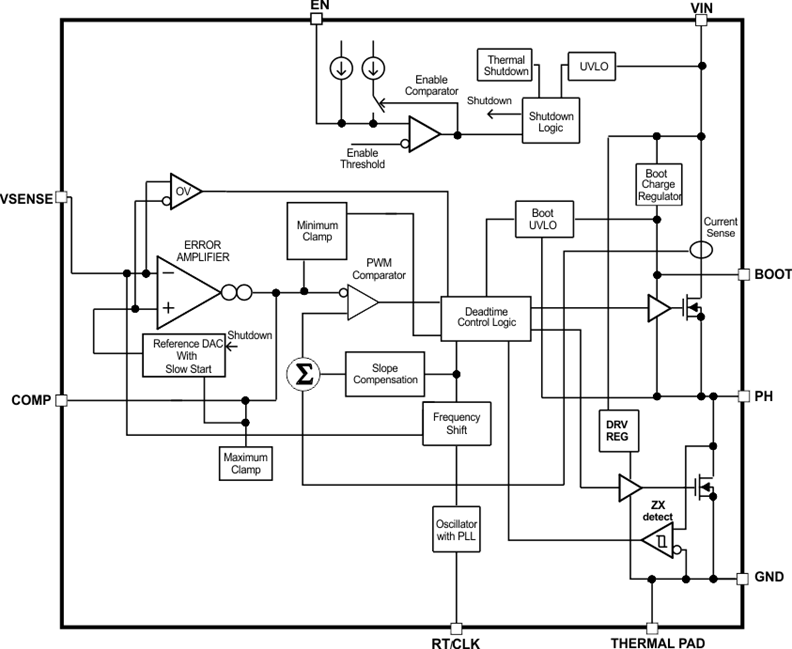
TPS54061 器件是一款 60V、200mA 同步降压 DC-DC 转换器,此转换器集成有高侧和低侧 MOSFET。电流模式控制提供了简单的外部补偿和灵活的组件选择。非开关电源电流为 90µA。使用使能引脚可将关断电源电流减少至 1.4µA。

为提高轻负载条件下的效率,低侧 MOSFET 会在电感电流达到 0 时充当二极管。

欠压闭锁内部设定为 4.5V,但可采用两个使能引脚上的电阻器将其提高。输出电压启动斜坡由内部缓启动时间控制。

可调节开关频率范围可实现高效率和外部组件尺寸优化。频率折返和热关断功能在过载情况下保护部件。

TPS54061 集成有 MOSFET 和引导再充电二极管,并且采用小型 3.00mm x 3.00mm 散热增强型 VSON 封装最大限度减小了 IC 封装尺寸,从而实现了小型设计。

TPS54061 由 WEBENCHDesigner 提供支持 (www.ti.com)。

  • 集成高侧和低侧金属氧化物半导体场效应晶体管 (MOSFET)
  • 用于提升轻负载效率的二极管仿真
  • 峰值电流模式控制
  • 90µA 运行静态电流
  • 1.4µA 关断电源电流
  • 可调节开关频率范围:50kHz 至 1100kHz
  • 同步至外部时钟
  • 内部软启动
  • 0.8V±1% 电压基准
  • 与陶瓷输出电容器或者低成本铝制电解电容器一起工作时保持稳定
  • 逐周期电流限制、过热、过压保护 (OVP) 和频率折返保护
  • 带散热焊盘的 3mm × 3mm VSON-8 封装
  • 工作结温范围:-40°C 至 150°C

应用

  • 4mA 至 20mA 电流回路供电传感器
  • 低功率待机电压或者偏置电压电源
  • 工业过程控制、计量、和安全系统
  • 高压线性稳压器的高效替代产品

All trademarks are the property of their respective owners.

Vin (min) (V)4.7
Vin (max) (V)60
Vout (min) (V)0.8
Vout (max) (V)58
Iout (max) (A)0.2
Iq (typ) (mA)0.09
Switching frequency (min) (kHz)50
Switching frequency (max) (kHz)1100
FeaturesEnable, Frequency synchronization, Light Load Efficiency, Over Current Protection, Synchronous Rectification, UVLO adjustable
Operating temperature range (°C)-40 to 150
RatingCatalog
Regulated outputs (#)1
Control modecurrent mode
Duty cycle (max) (%)98
TypeConverter
VSON (DRB)89 mm² 3 x 3
产品购买
  • 商品型号
  • 封装
  • 工作温度
  • 包装
  • 价格
  • 现货库存
  • 操作
10s
温馨提示:
订单商品问题请移至我的售后服务提交售后申请,其他需投诉问题可移至我的投诉提交,我们将在第一时间给您答复
返回顶部