h1_key

TI(德州仪器) TPS92550
德州仪器 (TI) 全系列产品在线购买
  • TI(德州仪器) TPS92550
  • TI(德州仪器) TPS92550
  • TI(德州仪器) TPS92550
  • TI(德州仪器) TPS92550
  • TI(德州仪器) TPS92550
  • TI(德州仪器) TPS92550
立即查看
您当前的位置: 首页 > 电源管理 > LED 驱动器 > 照明 LED 驱动器 > TPS92550
TPS92550

TPS92550

正在供货

450mA 14W 恒流降压型 LED 驱动器微型模块

产品详情
  • 说明
  • 特性
  • 参数
  • 封装 | 引脚 | 尺寸

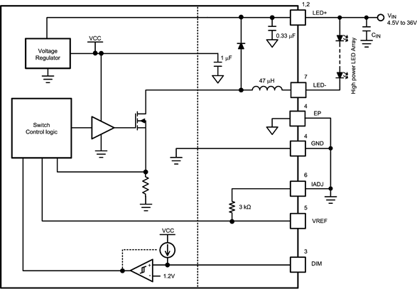
The TPS92550 Constant Current Buck LED Driver Micro-Module drives maximum 450mA LED current up to 10 LEDs in a single string (maximum 14W). It integrates all the power components including the power inductor. The TPS92550 provides a full turn-key, highly efficient solution for wide range of single string LED lighting applications with up to 96% power efficiency. It accepts an input voltage ranging from 4.5V to 36V and delivers a 350mA LED current as default. The LED current is adjustable from 300mA to 450mA by changing a single external resistor.

The module operates at constant switching frequency (400kHz) with low Electro Magnetic Interference (EMI) complying with EN55015 standard. The module has fast control loop to realize fine LED current pulse yielding 256–step PWM dimming resolution at 240Hz for general lighting. Protection feature include thermal shutdown, input under-voltage lockout, LED open-circuit and short-circuit protections. The TPS92550 Micro-Module is available in 7-pin PFM power package.

  • Integrated all Power Components Including the Power Inductor
  • Wide Input Voltage Range : 4.5V–36V
  • Constant Switching Frequency at 400kHz
  • High Contrast Ratio (Minimum dimming current pulse width < 16µs)
  • Drives up to 10 LEDs in Series at 36V Input
  • ±3.6% Typical LED Current Accuracy
  • LED Current Adjustable from 300mA to 450mA
  • Up to 96% Efficiency
  • TPS92550 Modules can be Connected in Parallel for Higher Current Operation
  • Input Under-Voltage Lock-Out (UVLO)
  • Compatible with Ceramic and Low ESR Capacitors
  • Low Electro Magnetic Interference(EMI) Complies with EN55015 Standard EN55015, refer to and
  • LED Open and Short Circuit Protections
  • Thermal Shutdown and RoHS Compliant
  • –40°C to +125˚C Junction Temperature Range

Package Highlights

  • 7 Lead Easy-to-use Package (Similar to TO-263)
  • Single Exposed Die Attach Pad for Enhancing Thermal Performance
  • 10.2 x 13.8 x 4.6 mm Package

All trademarks are the property of their respective owners.

Input voltage typeDC/DC
TopologyBuck
Vin (min) (V)4.5
Vin (max) (V)36
Vout (max) (V)34
Vout (min) (V)0.2
Iout (max) (A)0.45
Iq (typ) (mA)2.35
FeaturesEnable/Shutdown, Integrated Switch, Thermal shutdown
Operating temperature range (°C)-40 to 125
Dimming methodAnalog, PWM
Number of channels1
RatingCatalog
TO-PMOD (NDW)7139.9032 mm² 10.16 x 13.77
产品购买
  • 商品型号
  • 封装
  • 工作温度
  • 包装
  • 价格
  • 现货库存
  • 操作
10s
温馨提示:
订单商品问题请移至我的售后服务提交售后申请,其他需投诉问题可移至我的投诉提交,我们将在第一时间给您答复
返回顶部