h1_key

TI(德州仪器) LP5907
德州仪器 (TI) 全系列产品在线购买
  • TI(德州仪器) LP5907
  • TI(德州仪器) LP5907
  • TI(德州仪器) LP5907
  • TI(德州仪器) LP5907
  • TI(德州仪器) LP5907
  • TI(德州仪器) LP5907
立即查看
您当前的位置: 首页 > 电源管理 > 线性和低压降 (LDO) 稳压器 > LP5907
LP5907

LP5907

正在供货

具有低 IQ 和使能功能的 250mA、低噪声、高 PSRR、超低压降稳压器

产品详情
  • 说明
  • 特性
  • 参数
  • 封装 | 引脚 | 尺寸

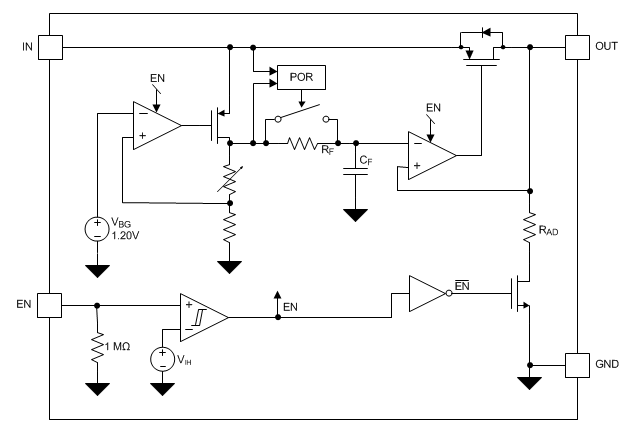
LP5907 是一款能提供高达 250mA 输出电流的低噪声 LDO。此器件专门针对射频和模拟电路而设计,可满足其低噪声、高 PSRR、低静态电流以及低线路或负载瞬态响应系数等诸多要求。LP5907 采用创新的设计技术,无需噪声旁路电容便可提供出色的噪声性能,并且支持远距离安置输出电容。

此器件可与 1µF 输入和 1µF 输出陶瓷电容搭配使用(无需独立的噪声旁路电容)。

其固定输出电压介于 1.2V 至 4.5V 之间(阶跃为 25mV)。如需特定的电压选项,请联系德州仪器 (TI) 销售代表。

  • 输入电压范围:2.2V 至 5.5V
  • 输出电压范围:1.2V 至 4.5V
  • 与 1µF 陶瓷输入和输出电容搭配使用,性能稳定
  • 无需噪声旁路电容
  • 支持输出电容远端布置
  • 热过载保护和短路保护
  • 运行结温范围:-40°C 至 125°C
  • 低输出电压噪声:< 6.5µVRMS
  • 电源抑制比 (PSRR):1kHz 频率时为 82dB
  • 输出电压容差:±2%
  • 极低 IQ(启用):12µA
  • 低压降:120mV(典型值)
  • 使用 LP5907 并借助 WEBENCH® 电源设计器创建定制设计方案
Output optionsFixed Output
Iout (max) (A)0.25
Vin (max) (V)5.5
Vin (min) (V)2.2
Vout (max) (V)4.5
Vout (min) (V)1.2
Fixed output options (V)1.2, 1.5, 1.8, 1.9, 2.2, 2.5, 2.7, 2.75, 2.8, 2.825, 2.85, 2.9, 3, 3.1, 3.2, 3.3, 3.7, 4, 4.5
Noise (µVrms)6.5
Iq (typ) (mA)0.012
Thermal resistance θJA (°C/W)186.9, 191.6, 193, 194.1, 197.8
RatingCatalog
Load capacitance (min) (µF)1
Regulated outputs (#)1
FeaturesEnable, Output discharge
Accuracy (%)2
PSRR at 100 KHz (dB)60
Dropout voltage (Vdo) (typ) (mV)120
Operating temperature range (°C)-40 to 125
DSBGA (YKE)40.765625 mm² 0.875 x 0.875
DSBGA (YKG)40.765625 mm² 0.875 x 0.875
DSBGA (YKM)40.469225 mm² 0.685 x 0.685
SOT-23 (DBV)58.12 mm² 2.9 x 2.8
X2SON (DQN)41 mm² 1 x 1
产品购买
  • 商品型号
  • 封装
  • 工作温度
  • 包装
  • 价格
  • 现货库存
  • 操作
10s
温馨提示:
订单商品问题请移至我的售后服务提交售后申请,其他需投诉问题可移至我的投诉提交,我们将在第一时间给您答复
返回顶部