h1_key

TI(德州仪器) BQ24167
德州仪器 (TI) 全系列产品在线购买
  • TI(德州仪器) BQ24167
  • TI(德州仪器) BQ24167
  • TI(德州仪器) BQ24167
  • TI(德州仪器) BQ24167
  • TI(德州仪器) BQ24167
  • TI(德州仪器) BQ24167
立即查看
您当前的位置: 首页 > 电源管理 > 电池管理 IC > 电池充电器 IC > BQ24167
BQ24167

BQ24167

正在供货

具有双输入、电源路径和 JEITA 的 I2C 单节 2.5A 降压电池充电器

产品详情
  • 说明
  • 特性
  • 参数
  • 封装 | 引脚 | 尺寸

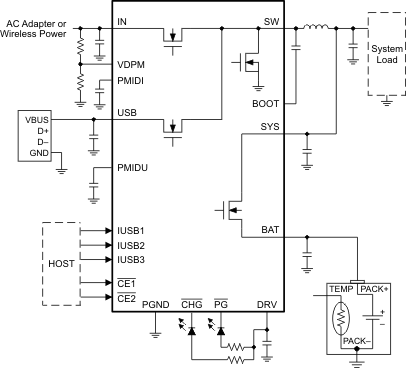
bq24165,bq24166 和 bq24167 是高度集成的单节锂离子电池充电器和系统电源路径管理器件,这些器件主要是针对空间有限且含有高容量电池的便携式应用。 此单节充电器具有双输入,此双输入使得器件能够在 USB 端口或者更高功率输入电源的情况下(即交流适配器或者无线充电输入)用于多用解决方案。 这两个输入相互之间完全独立并且由 bq24165/166/167 使用具有优先级的 IN 输入进行管理。

此电源路径管理特性使得 bq24165/166/167 能够从高效直流到直流转换器为系统供电而与此同时对电池进行独立充电。 此充电器一直监视电池电流并在系统负载所需电流在输入电流限制之上时减少充电电流。 这样可实现正常的充电终止和定时器运行。 系统电压被调节至电池电压,但不会下降至低于 3.5V。 最小系统电压支持使得此系统能够与一个残次品或者有缺失的电池组一起运行并且即使在电池完全放电或者无电池的情况下也可实现瞬时系统启动。 当适配器不能传送峰值系统电流时,此电源路径管理架构还允许电池补充系统电流需要。 这样可使用较小的适配器。 此 2.5A 输入电流性能可以在不考虑电池电压的情况下一旦适配器被插入即可进行 GSM 电话呼叫。

电池充电经历以下三个阶段:调节,恒定电流和恒定电压。 在所有的充电阶段,一个内部控制环路监视 IC 结温并且如果超过此内部温度阀值则减少充电电流。 此外,bq24166 和 bq24167 提供基于电压的电池组热敏电阻监控输入 (TS) 来监控电池温度以保证安全充电。 Bq24166 的 TS 功能与 JEITA 兼容。

  • 具有独立电源路径控制的高效开关模式充电器
    • 使用深度放电电池或者在无电池的情况下进行 GSM 呼叫
    • 从深度放电电池或者在无电池的情况下快速启动系统
  • 双输入充电器
    • 额定输入电压 20V,并具有过压保护功能 (OVP)
      • USB 输入电压 6.5V
      • IN 输入电压 10.5V
    • 集成场效应晶体管 (FET) 可使充电率高达 2.5A
      • IN 输入高达 2.5A
      • USB 输入高达 1.5A
  • 用于电源路径管理的高度集成电池 N 通道金属氧化物半导体场效应晶体管 (MOSFET) 控制器
  • 安全且精确的电池管理功能
    • 电池调节精度 0.5%
    • 10% 充电电流准确度
  • 可调充电电流,输入电流限制,和 VINDPM 阀值(用于 IN 输入)
  • JEITA 实现简便
    • 充电参数选择器输入 (CE1CE2) 用于 (bq24165)
  • 基于电压的,NTC 监控输入 (TS)
    • 标准温度范围 (bq24166)
    • JEITA 兼容 (bq24167)
  • 针对输出电流控制的热调节保护
  • 低电池泄漏电流,BAT 短路保护
  • 软启动特性降低涌入电流
  • 热关断和保护
  • 采用小型 2.8mm × 2.8mm 49 焊球晶圆级芯片封装 (WCSP) 或 4mm × 4mm 四方扁平无引线 (QFN) 封装

应用范围

  • 手持产品
  • 便携式媒体播放器
  • 便携式设备
  • 上网本和便携式互联网器件

Number of series cells1
Charge current (max) (A)2.5
Vin (max) (V)10
Cell chemistryLi-Ion/Li-Polymer
Battery charge voltage (min) (V)4.2
Battery charge voltage (max) (V)4.2
Absolute max Vin (max) (V)20
Control topologySwitch-Mode Buck
Control interfaceI2C
FeaturesBAT temp thermistor monitoring (JEITA profile), Input OVP, Power Path
Vin (min) (V)4.2
RatingCatalog
Operating temperature range (°C)-40 to 85
DSBGA (YFF)499 mm² 3 x 3
VQFN (RGE)2416 mm² 4 x 4
产品购买
  • 商品型号
  • 封装
  • 工作温度
  • 包装
  • 价格
  • 现货库存
  • 操作
10s
温馨提示:
订单商品问题请移至我的售后服务提交售后申请,其他需投诉问题可移至我的投诉提交,我们将在第一时间给您答复
返回顶部