h1_key

TI(德州仪器) BQ24075-Q1
德州仪器 (TI) 全系列产品在线购买
  • TI(德州仪器) BQ24075-Q1
  • TI(德州仪器) BQ24075-Q1
  • TI(德州仪器) BQ24075-Q1
  • TI(德州仪器) BQ24075-Q1
  • TI(德州仪器) BQ24075-Q1
  • TI(德州仪器) BQ24075-Q1
立即查看
您当前的位置: 首页 > 电源管理 > 电池管理 IC > 电池充电器 IC > BQ24075-Q1
BQ24075-Q1

BQ24075-Q1

正在供货

具有电源路径、符合汽车标准的 4.2V VBAT 独立型单节 1.5A 线性电池充电器

产品详情
  • 说明
  • 特性
  • 参数
  • 封装 | 引脚 | 尺寸

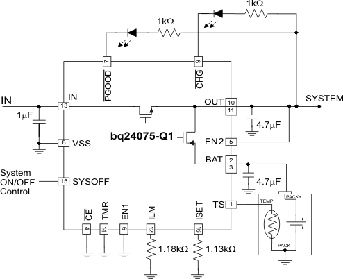
bq24075-Q1 是针对空间有限便携式应用的集成锂离子线性充电器和系统电源路径管理器件。 此器件可从 USB 端口或者 AC 适配器运行并且支持高达 1.5A 的充电电流。 带有输入过压保护的输入电压范围支持非稳压的适配器。 USB 输入电流限制精度和启动序列使得 bq24075-Q1 能够满足 USB-IF 涌入电流规范的要求。 此外,输入动态电源管理 (VIN-DPM) 防止充电器损毁错误配置的 USB 源。

bq24075-Q1 特有动态电源路径管理 (DPPM),此功能可在为系统供电的同时独立地为电池充电。 当输入电流限制引起系统输出降至 DPPM 阀值时,DPPM 电路将减少充电电流;因此,可在为系统负载供电时随时监测充电电流。 这个特性减少了电池上充放电周期的数量,可实现充电正常终止并使得系统能够在由有缺陷或者不完整的电池组供电的情况下运行。

此外,经稳压的系统输入甚至能够在插入到完全放电的电池时实现瞬间系统打开。 此电源路径管理架构还允许在适配器不能够发送峰值系统电流时补偿系统电流需求,从而使得能够使用较小的适配器。

电池充电发生于以下三个阶段:调节、恒定电流和恒定电压。 在所有的充电阶段,一个内部控制环路监测 IC 结温并且如果超过此内部温度阀值则减少充电电流。 充电器功率级和充电电流感应功能完全集成在了一起。 该充电器具高精度电流和电压调节环路、充电状态显示和充电终止功能。 输入电流限制和充电电流可使用外部电阻器进行编程。

  • 符合汽车应用要求
  • AEC-Q100合格了与以下结果
    • 器件温度 1 级: -40℃ 至 +125℃ 的环境运行温度范围
    • 器件 HBM ESD 分类等级 H2
    • 器件 CDM ESD 分类等级 C3B
  • 完全遵守相关标准的 USB 充电器
    • 100mA 和 500mA 的最大可选输入电流
    • 100mA 的最大电流限制确保遵守 USB-IF 标准
    • 用于防止劣质 USB 源的基于输入的动态电源管理 (VIN-DPM)
  • 具有过压保护的 28V 额定输入电压
  • 集成的动态电源路径管理 (DPPM) 功能可同时且独立地为系统供电并为电池充电
  • 支持带有电流监控输出的高达 1.5A 的充电电流 (ISET)
  • 针对墙式充电器的高达 1.5A 的可编程输入电流限制
  • 带有 SYSOFF 输入的电池断开功能。
  • 可编程预充电和快速充电安全定时器
  • 反向电流、短路和过热保护
  • 负温度系数 (NTC) 热敏电阻器输入
  • 私有启动序列限制涌入电流
  • 状态指示-充电中/完成、电源正常
  • 小型 3mm x 3mm 16 引脚四方扁平无引线 (QFN) 封装
Number of series cells1
Charge current (max) (A)1.5
Vin (max) (V)6.4
Cell chemistryLi-Ion/Li-Polymer
Battery charge voltage (min) (V)4.2
Battery charge voltage (max) (V)4.2
Absolute max Vin (max) (V)28
Control topologyLinear
Control interfaceStandalone (RC-Settable)
FeaturesBAT temp thermistor monitoring (hot/cold profile), IC thermal regulation, Input OVP, Power Path, VINDPM (Input voltage threshold to maximize adaptor power)
Vin (min) (V)4.35
RatingAutomotive
Operating temperature range (°C)-40 to 125
VQFN (RGT)169 mm² 3 x 3
产品购买
  • 商品型号
  • 封装
  • 工作温度
  • 包装
  • 价格
  • 现货库存
  • 操作
10s
温馨提示:
订单商品问题请移至我的售后服务提交售后申请,其他需投诉问题可移至我的投诉提交,我们将在第一时间给您答复
返回顶部