h1_key

TI(德州仪器) TPS54428
德州仪器 (TI) 全系列产品在线购买
  • TI(德州仪器) TPS54428
  • TI(德州仪器) TPS54428
  • TI(德州仪器) TPS54428
  • TI(德州仪器) TPS54428
  • TI(德州仪器) TPS54428
  • TI(德州仪器) TPS54428
立即查看
您当前的位置: 首页 > 电源管理 > 直流/直流开关稳压器 > 降压稳压器 > TPS54428
TPS54428

TPS54428

正在供货

具有 Eco-Mode 的 4.5V 至 18V 输入、4A 同步降压 SWIFT™ 转换器™

产品详情
  • 说明
  • 特性
  • 参数
  • 封装 | 引脚 | 尺寸

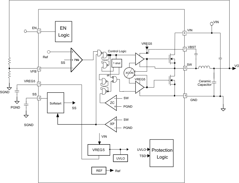
TPS54428 是一款自适应接通时间 D-CAP2™ 模式同步降压转换器。

TPS54428 可帮助系统设计人员通过一个成本有效、低组件数量、低待机电流解决方案来完成多种终端设备的电源总线调节器集。

TPS54428 的主控制环路采用 D-CAP2™ 模式控制,在无需外部补偿组件的情况下即可实现快速瞬态响应。

自适应接通时间控制支持较高负载状态下的脉宽调制 (PWM) 模式与轻负载下的 Eco-mode™ 运行之间的无缝转换。

Eco-mode™ 使 TPS54428 能够在较轻负载条件下保持高效率。

TPS54428一个专有电路,使得器件能够采用诸如高分子有机半导体固体电容器 (POSCAP) 或高分子聚合物电容器 (SP-CAP) 等低等效串联电阻 (ESR) 输出电容器,以及超低 ESR 陶瓷电容器。 该器件的工作输入电压介于 4.5V 至 18V VIN 输入之间。

可在
0.76V 至 7.0V 的范围内设定输出电压。

此器件还特有一个可调软启动时间。

TPS54428 采用 8 引脚 DDA 封装和 10 引脚 DRC 封装,并设计成在 -40°C 到 85°C 的环境温度范围内运行。

  • D-CAP2 模式支持快速瞬态响应
  • 低输出纹波,支持陶瓷输出电容器
  • 宽泛的 VIN输入电压范围:4.5V 至 18V
  • 输出电压范围:0.76V 至 7.0V
  • 高效率集成型场效应晶体管 (FET)
    针对较低占空比应用进行了优化
    -70mΩ(高侧)与 53mΩ(低侧)
  • 关断时的高效率,流耗不足 10μA
  • 高初始带隙基准精度
  • 可调软启动
  • 预偏置软启动
  • 650kHz 开关频率 (fSW)
  • 逐周期过流限制
  • 可在轻负载下实现高效率的自动跳跃 Eco-mode™

应用范围

  • 低电压系统的广泛应用
    • 数字电视电源
    • 高清 Blu-ray Disc 播放器
    • 网络家庭终端设备
    • 数字机顶盒 (STB)

Vin (min) (V)4.5
Vin (max) (V)18
Vout (min) (V)0.76
Vout (max) (V)7
Iout (max) (A)4
Iq (typ) (mA)0.95
Switching frequency (min) (kHz)650
Switching frequency (max) (kHz)650
FeaturesEnable, Light Load Efficiency, Soft Start Adjustable, Synchronous Rectification
Operating temperature range (°C)-40 to 85
RatingCatalog
Regulated outputs (#)1
Control modeD-CAP2
Duty cycle (max) (%)65
TypeConverter
HSOIC (DDA)829.4 mm² 4.9 x 6
VSON (DRC)109 mm² 3 x 3
产品购买
  • 商品型号
  • 封装
  • 工作温度
  • 包装
  • 价格
  • 现货库存
  • 操作
10s
温馨提示:
订单商品问题请移至我的售后服务提交售后申请,其他需投诉问题可移至我的投诉提交,我们将在第一时间给您答复
返回顶部