h1_key

TI(德州仪器) TPS54295
德州仪器 (TI) 全系列产品在线购买
  • TI(德州仪器) TPS54295
  • TI(德州仪器) TPS54295
  • TI(德州仪器) TPS54295
  • TI(德州仪器) TPS54295
  • TI(德州仪器) TPS54295
  • TI(德州仪器) TPS54295
立即查看
您当前的位置: 首页 > 电源管理 > 直流/直流开关稳压器 > 降压稳压器 > TPS54295
TPS54295

TPS54295

正在供货

4.5V 至 18V 输入、双通道 2A 输出、同步降压转换器,具有可调节软启动

产品详情
  • 说明
  • 特性
  • 参数
  • 封装 | 引脚 | 尺寸

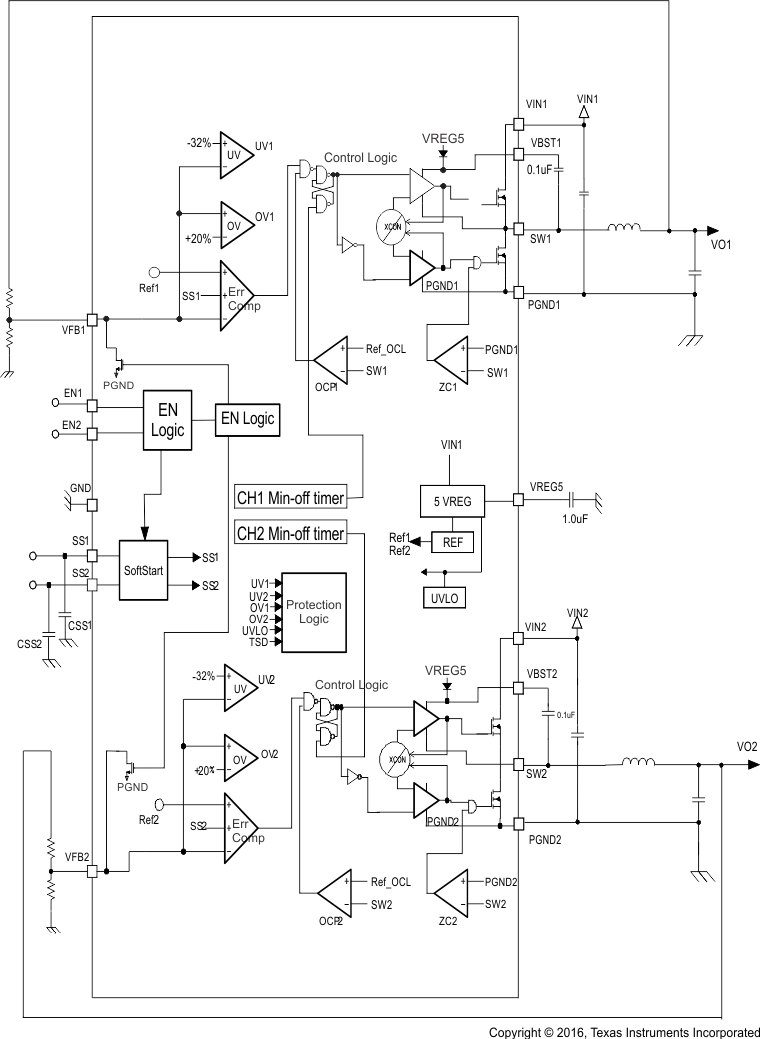
TPS54295 是一款双路自适应导通时间 D-CAP2 模式同步降压转换器。TPS54295 有助于系统设计人员通过具备成本效益、所用组件较少并且待机电流较低的解决方案完成各种终端设备的电源总线调节器集。TPS54295 的主控制回路采用 D-CAP2 模式控制,无需外部补偿元件即可实现快速瞬态响应。自适应接通时间控制可在更高负载状态下的脉宽调制 (PWM) 模式与轻负载下的 Eco-mode 工作之间实现无缝转换。Eco-mode 使 TPS54295 能够在轻载状况下保持高效率。TPS54295 既能够适应诸如高分子有机半导体固体电容 (POSCAP) 或高分子聚合物电容 (SP-CAP) 的低等效串联电阻 (ESR) 输出电容,也能够适应超低等效串联电阻 (ESR) 的陶瓷电容。该器件在输入电压介于 4.5V 至 18V 范围内时实现便捷高效的运行。

TPS54295 采用 4.4mm × 5mm 16 引脚 HTSSOP (PWP) 封装以及 4mm x 4mm 16 引脚 VQFN (RSA) 封装,设计为在 –40°C 至 85°C 的环境温度范围内运行。

  • D-CAP2控制模式
    • 快速瞬态响应
    • 环路补偿无需外部部件
    • 与陶瓷输出电容兼容
  • 宽输入电压范围:4.5V 至 18V
  • 输出电压范围:0.76V 至 7V
  • 高效集成场效应晶体管 (FET) 针对低占空比进行了优化 应用
    • 150mΩ(高侧)和 100mΩ(低侧)
  • 高初始基准精度
  • 低侧 rDS(ON) 无损耗电流感测
  • 可调节软启动
  • 非灌电流预偏置软启动
  • 700kHz 开关频率
  • 逐周期过流限制控制
  • 过流限制 (OCL)、过压保护 (OVP)、欠压保护 (UVP)、欠压锁定 (UVLO) 和热关断 (TSD) 保护
  • 集成升压 P 沟道金属氧化物半导体 (PMOS) 开关的自适应栅极驱动
  • 凭借温漂为 4000ppm/℃ 的热补偿 rDS(ON),OCP 恒定不变
  • 16 引脚散热薄型小外形尺寸 (HTSSOP) 封装,16 引脚超薄四方扁平无引线封装 (VQFN)
  • 自动跳跃 Eco-mode模式,以在轻负载时实现高效率

应用范围

  • 低功耗系统中的负载点调节,广泛适用于各种 应用
    • 数字电视电源
    • 网络家庭终端设备
    • 数字机顶盒 (STB)
    • DVD 播放器和录像机
    • 游戏控制台和其他设备

All trademarks are the property of their respective owners.

Vin (min) (V)4.5
Vin (max) (V)18
Vout (min) (V)0.76
Vout (max) (V)7
Iout (max) (A)2
Iq (typ) (mA)1.3
Switching frequency (min) (kHz)700
Switching frequency (max) (kHz)700
FeaturesEnable, Light Load Efficiency, Soft Start Adjustable, Synchronous Rectification
Operating temperature range (°C)-40 to 85
RatingCatalog
Regulated outputs (#)2
Control modeD-CAP2
Duty cycle (max) (%)85
TypeConverter
HTSSOP (PWP)1632 mm² 5 x 6.4
VQFN (RSA)1616 mm² 4 x 4
产品购买
  • 商品型号
  • 封装
  • 工作温度
  • 包装
  • 价格
  • 现货库存
  • 操作
10s
温馨提示:
订单商品问题请移至我的售后服务提交售后申请,其他需投诉问题可移至我的投诉提交,我们将在第一时间给您答复
返回顶部