h1_key

TI(德州仪器) TPS65135
德州仪器 (TI) 全系列产品在线购买
  • TI(德州仪器) TPS65135
  • TI(德州仪器) TPS65135
  • TI(德州仪器) TPS65135
  • TI(德州仪器) TPS65135
  • TI(德州仪器) TPS65135
  • TI(德州仪器) TPS65135
立即查看
您当前的位置: 首页 > 电源管理 > LCD 和 OLED 显示电源和驱动器 > TPS65135
TPS65135

TPS65135

正在供货

双电源转换器,单电感器、多路输出 (SIMO) 稳压器

产品详情
  • 说明
  • 特性
  • 参数
  • 封装 | 引脚 | 尺寸

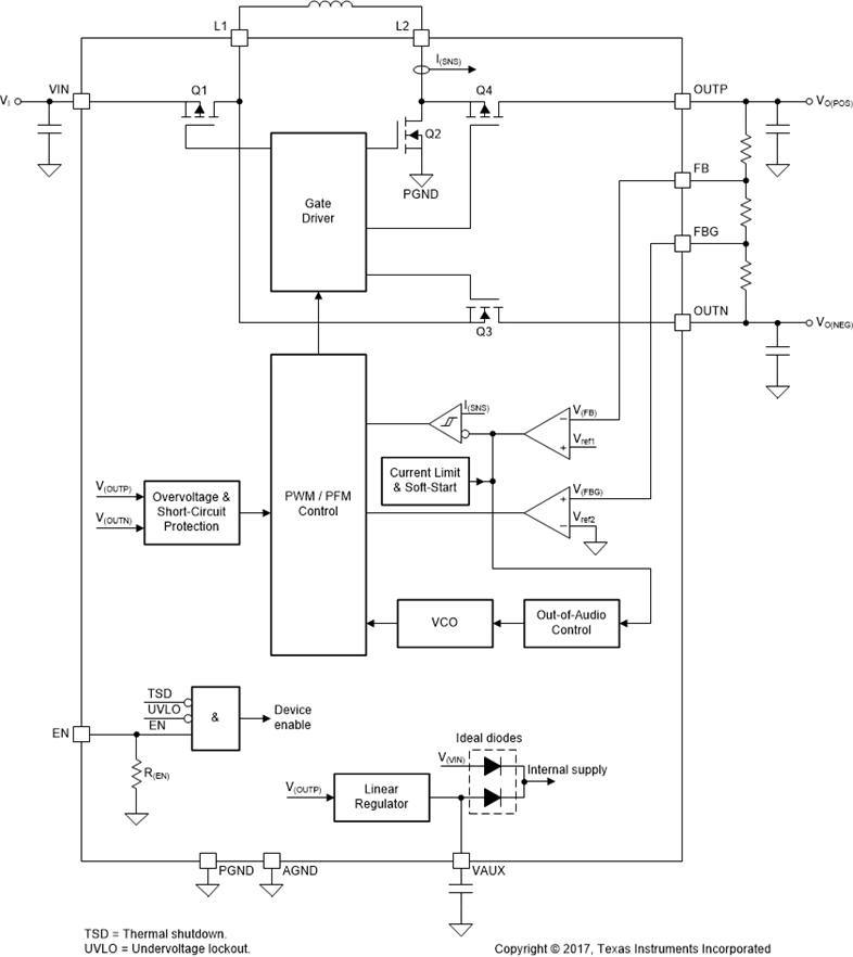
TPS65135 器件是一款高效的分离轨电源。该转换器具有单电感器和多输出 (SIMO) 拓扑,因此使用的外部组件极少。该器件采用降压/升压拓扑,并生成高于或低于输入电源电压的正负输出电压。SIMO 拓扑可实现出色的线路和负载调节,这一特性非常必要,例如,可避免移动通信系统在传输阶段产生的输入电压偏差对手机显示的干扰。如果两轨之间的输出电流失配小于 50%,该器件也可用作通用分离轨电源。

  • 单电感器、多路输出拓扑
  • 输入电压范围:2.5V 至 5.5V
  • VI = 2.9V 时,输出功率为 750mW
  • 输出的正电压高达 6V
  • 输出的负电压低至 -7V
  • 输出电压精度为 1%
  • 允许的输出电流失配高达 50%
  • 出色线路稳压
  • 用于实现轻负载
    效率的高级节电模式
  • 低噪声运行
  • 无声模式
  • 短路保护功能
  • 热关断
  • 3mm × 3mm 超薄 QFN 封装
Display typeLCD bipolar
IC integrationLCD bias
Vin (min) (V)2.5
Vin (max) (V)5.5
Applications7 inches or less
Source driver voltage (min) (V)-7
Source driver voltage (max) (V)6
Level shifter/scan driver (Ch)0
V_POS (min) (V)3
V_POS (max) (V)6
V_NEG (min) (V)-7
V_NEG (max) (V)-2.5
TopologySplit-Rail
RatingCatalog
Operating temperature range (°C)-40 to 85
WQFN (RTE)169 mm² 3 x 3
产品购买
  • 商品型号
  • 封装
  • 工作温度
  • 包装
  • 价格
  • 现货库存
  • 操作
10s
温馨提示:
订单商品问题请移至我的售后服务提交售后申请,其他需投诉问题可移至我的投诉提交,我们将在第一时间给您答复
返回顶部