h1_key

TI(德州仪器) TPS54362-Q1
德州仪器 (TI) 全系列产品在线购买
  • TI(德州仪器) TPS54362-Q1
  • TI(德州仪器) TPS54362-Q1
  • TI(德州仪器) TPS54362-Q1
  • TI(德州仪器) TPS54362-Q1
  • TI(德州仪器) TPS54362-Q1
  • TI(德州仪器) TPS54362-Q1
立即查看
您当前的位置: 首页 > 电源管理 > 直流/直流开关稳压器 > 降压稳压器 > TPS54362-Q1
TPS54362-Q1

TPS54362-Q1

正在供货

具有低 Iq 和电压监控器的汽车类 3.6V 至 48V、3A 降压转换器

产品详情
  • 说明
  • 特性
  • 参数
  • 封装 | 引脚 | 尺寸

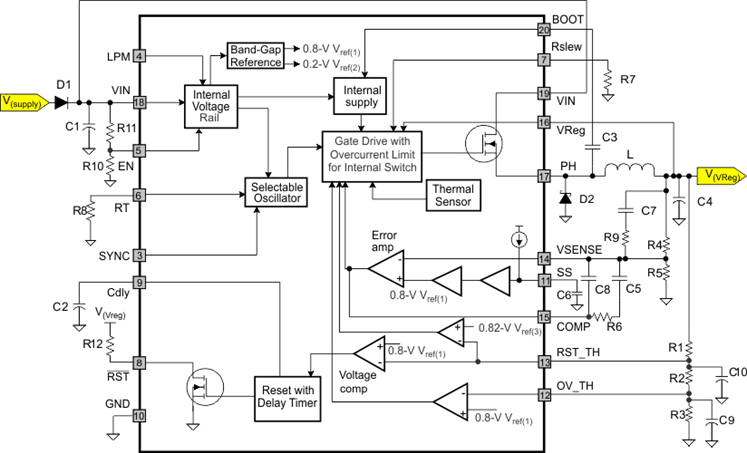
The TPS54362-Q1 device is a step-down switch-mode power supply with a low-power mode and a programmable voltage supervisor. Integrated input voltage-line feed-forward topology improves line transient regulation of the voltage-mode buck regulator. The regulator has a cycle-by-cycle current limit. Pulse-skip mode operation under no load reduces the supply current to 65 µA. Using the enable pin reduces the supply shutdown current to 1 µA.

An open-drain reset signal indicates when the nominal output drops below the threshold set by an external resistor-divider network. A soft-start capacitor controls the output voltage start-up ramp. The device activates an internal undervoltage shutdown when the input supply ramps down to 2.6 V.

Frequency foldback operation protects the device during an overload conditions on the output. The device also has thermal shutdown protection due to excessive power dissipation.

The B-revision has an improved leakage current parameter, and improved discharged function while in disable mode.

  • Qualified for Automotive Applications
  • AEC-Q100 Qualified With the Following Results:
    • Device Temperature Grade 1: –40°C to 125°C
      Ambient Operating Temperature
    • Device HBM ESD Classification Level 2
    • Device CDM ESD Classification Level C5
  • Withstands Transients up to 60 V With an Operating
    Range of 3.6 V to 48 V
  • Asynchronous Switch-Mode Regulator With External
    Components (L and C), Load Current up to 3 A (max.)
  • 0.8 V ± 1.5% Voltage Reference
  • 200-kHz to 2.2-MHz Switching Frequency
  • High-Voltage-Tolerant Enable Input for ON/OFF State
  • Soft Start on Enable Cycle
  • Slew-Rate Control on Internal Power Switch
  • External Clock Input for Synchronization
  • Pulse-Skip Mode (PFM) During Light Output Loads
    With Quiescent Current = 65 µA Typical
    (LPM Operation)
  • External Compensation for Wide-Bandwidth Error
    Amplifier
  • Internal Undervoltage Lockout, UVLO
  • Programmable Reset Power-On Delay
  • Reset-Function Filter Time for Fast Negative
    Transients
  • Programmable Overvoltage Output Monitoring
  • Programmable Undervoltage Output Monitoring,
    Issuance of Reset if Output Falls Below Threshold
  • Thermal Shutdown During Excessive Power Dissipation
  • Switch Current-Limit Protection
  • Short-Circuit and Overcurrent Protection of FET
  • Junction Temperature Range: –40°C to 150°C
  • 20-Pin HTSSOP PowerPAD Package
  • Qualified for Automotive Applications
Vin (min) (V)3.6
Vin (max) (V)60
Vout (min) (V)0.9
Vout (max) (V)18
Iout (max) (A)3
Iq (typ) (mA)0.065
Switching frequency (min) (kHz)200
Switching frequency (max) (kHz)2200
FeaturesEnable, Frequency synchronization, Light Load Efficiency, Over Current Protection, Power good, Soft Start Adjustable, Tracking
Operating temperature range (°C)-40 to 125
RatingAutomotive
Regulated outputs (#)1
Control modeVoltage mode
Duty cycle (max) (%)95
TypeConverter
HTSSOP (PWP)2041.6 mm² 6.5 x 6.4
产品购买
  • 商品型号
  • 封装
  • 工作温度
  • 包装
  • 价格
  • 现货库存
  • 操作
10s
温馨提示:
订单商品问题请移至我的售后服务提交售后申请,其他需投诉问题可移至我的投诉提交,我们将在第一时间给您答复
返回顶部