h1_key

TI(德州仪器) LMZ23603
德州仪器 (TI) 全系列产品在线购买
  • TI(德州仪器) LMZ23603
  • TI(德州仪器) LMZ23603
  • TI(德州仪器) LMZ23603
  • TI(德州仪器) LMZ23603
  • TI(德州仪器) LMZ23603
  • TI(德州仪器) LMZ23603
立即查看
您当前的位置: 首页 > 电源管理 > 直流/直流开关稳压器 > 降压稳压器 > LMZ23603
LMZ23603

LMZ23603

正在供货

具有 36V 最大输入电压的 3A SIMPLE SWITCHER® 电源模块

产品详情
  • 说明
  • 特性
  • 参数
  • 封装 | 引脚 | 尺寸

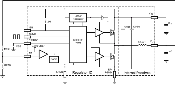
The LMZ23603 SIMPLE SWITCHER® power module is an easy-to-use step-down DC-DC solution capable of driving up to 3-A load. The LMZ23603 is available in an innovative package that enhances thermal performance and allows for hand or machine soldering.

The LMZ23603 can accept an input voltage rail between 6 V and 36 V and deliver an adjustable and highly accurate output voltage as low as 0.8 V. The LMZ23603 only requires two external resistors and three external capacitors to complete the power solution. The LMZ23603 is a reliable and robust design with the following protection features: thermal shutdown, programmable input undervoltage lockout, output overvoltage protection, short circuit protection, output current limit, and allows start-up into a prebiased output. The sync input allows synchronization over the 650-kHz to 950-kHz switching frequency range.

  • Integrated Shielded Inductor
  • Simple PCB Layout
  • Frequency Synchronization Input (650 kHz to 950
    kHz)
  • Flexible Startup Sequencing Using External Soft-
    start, Tracking and Precision Enable
  • Protection Against Inrush Currents and Faults
    Such as Input UVLO and Output Short Circuit
  • Junction Temperature Range –40°C to
    125°C
  • Single Exposed Pad and Standard Pinout for
    Easy Mounting and Manufacturing
  • Fast Transient Response for Powering FPGAs
    and ASICs
  • Fully Enabled for WEBENCH Power Designer
  • Pin Compatible With
    LMZ22005/LMZ23605/LMZ22003
  • Performance Benefits
    • High Efficiency Reduces System Heat
      Generation
    • Tested to EN55022 Class B(1)
      • See AN-2125 (SNVA473) and layout for
        information on device under test.
      • VIN = 24 V, VO = 3.3 V, IO = 3 A
    • Low component count, only 5 external
      components
    • Low output voltage ripple
    • Uses PCB as heat sink, no airflow
      required
  • Electrical Specifications
    • 18-W maximum total output power
    • Up to 3-A output current
    • Input voltage range 6 V to 36 V
    • Output voltage range 0.8 V to 6 V
    • Efficiency up to 92%
Iout (max) (A)3
Vin (min) (V)6
Vin (max) (V)36
Vout (min) (V)0.8
Vout (max) (V)6
Soft startAdjustable
FeaturesEMI Tested, Enable, Frequency synchronization, Tracking
Operating temperature range (°C)-40 to 85
Iq (typ) (mA)2.6
Regulated outputs (#)1
Switching frequency (max) (kHz)950
Switching frequency (min) (kHz)650
Duty cycle (max) (%)83
TopologyBuck, Inverting Buck-Boost, Synchronous Buck
TypeModule
RatingCatalog
Control modePeak current mode
TO-PMOD (NDW)7139.9032 mm² 10.16 x 13.77
产品购买
  • 商品型号
  • 封装
  • 工作温度
  • 包装
  • 价格
  • 现货库存
  • 操作
10s
温馨提示:
订单商品问题请移至我的售后服务提交售后申请,其他需投诉问题可移至我的投诉提交,我们将在第一时间给您答复
返回顶部