h1_key

TI(德州仪器) TPS53321
德州仪器 (TI) 全系列产品在线购买
  • TI(德州仪器) TPS53321
  • TI(德州仪器) TPS53321
  • TI(德州仪器) TPS53321
  • TI(德州仪器) TPS53321
  • TI(德州仪器) TPS53321
  • TI(德州仪器) TPS53321
立即查看
您当前的位置: 首页 > 电源管理 > 直流/直流开关稳压器 > 降压稳压器 > TPS53321
TPS53321

TPS53321

正在供货

 具有集成 MOSFET 的 2.9V 至 6V、5A 降压转换器

产品详情
  • 说明
  • 特性
  • 参数
  • 封装 | 引脚 | 尺寸

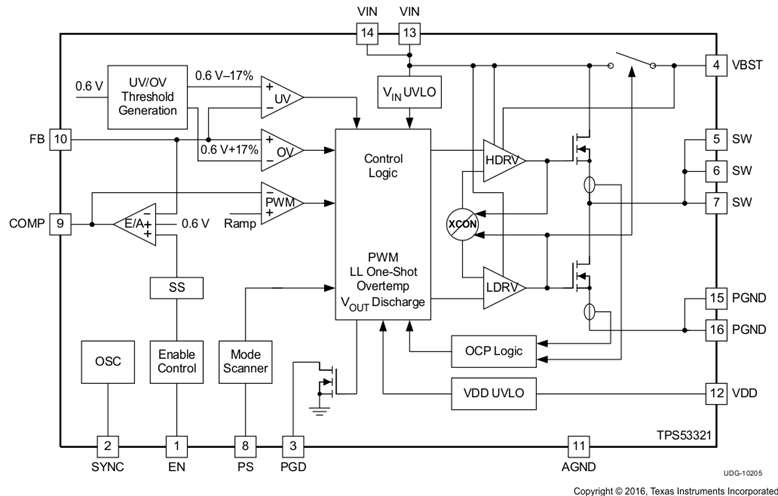
The TPS53321 device provides a fully integrated 3-V to 5-V VIN integrated synchronous FET converter solution with 16 total components in 200 mm2 of PCB area. Due to the low ON-resistance and TI’s Proprietary SmoothPWM™ skip mode of operation, it enables 96% peak efficiency and over 90% efficiency at loads as light as 100 mA. It requires only two 22-µF ceramic output capacitors for a power dense 5-A solution.

The TPS53321 features a 1.1-MHz switching frequency, skip mode operation support, prebias start-up, internal soft start, output soft discharge, internal VBST switch, power good, EN/input UVLO, overcurrent, overvoltage, undervoltage, and overtemperature protections, and all ceramic output capacitor support. It supports supply voltage from 2.9 V to 3.5 V and conversion voltage from 2.9 V to 6 V. The output voltage is adjustable from 0.6 V to 0.84 V × VIN.

The TPS53321 is available in the 3 mm × 3 mm 16-pin QFN package (Green RoHs compliant and Pb free) and operates between –40°C and 85°C.

  • 96% Maximum Efficiency
  • Continuous 5-A Output Current
  • Supports All MLCC Output Capacitor
  • SmoothPWM™ Auto-Skip Eco-Mode™ for Light-Load Efficiency
  • Optimized Efficiency at Light and Heavy Loads
  • Voltage Mode Control
  • Supports Master-Slave Interleaved Operation
  • Synchronization up to ±20% of Nominal Frequency
  • Conversion Voltage Range Between 2.9 V and 6 V
  • Soft-Stop Output Discharge During Disable
  • Adjustable Output Voltage Ranging Between 0.6 V and 0.84 V × VIN
  • Overcurrent, Overvoltage, and Overtemperature Protection
  • Small 3 mm × 3 mm, 16-Pin QFN Package
  • Open-Drain Power Good Indication
  • Internal Boot Strap Switch
  • Low RDS(on), 24 mΩ With 3.3-V Input and 19-mΩ With 5-V Input
  • Supports Prebias Start-Up
Vin (min) (V)2.9
Vin (max) (V)6
Vout (min) (V)0.6
Vout (max) (V)4.2
Iout (max) (A)5
Iq (typ) (mA)0.32
Switching frequency (min) (kHz)1100
Switching frequency (max) (kHz)1100
FeaturesEnable, Frequency synchronization, Light load efficiency, Output discharge, Power good, Pre-Bias Start-Up, Synchronous Rectification
Operating temperature range (°C)-40 to 85
RatingCatalog
Regulated outputs (#)1
Control modeVoltage mode
Duty cycle (max) (%)99
TypeConverter
VQFN (RGT)169 mm² 3 x 3
产品购买
  • 商品型号
  • 封装
  • 工作温度
  • 包装
  • 价格
  • 现货库存
  • 操作
10s
温馨提示:
订单商品问题请移至我的售后服务提交售后申请,其他需投诉问题可移至我的投诉提交,我们将在第一时间给您答复
返回顶部