h1_key

TI(德州仪器) TPS54327
德州仪器 (TI) 全系列产品在线购买
  • TI(德州仪器) TPS54327
  • TI(德州仪器) TPS54327
  • TI(德州仪器) TPS54327
  • TI(德州仪器) TPS54327
  • TI(德州仪器) TPS54327
  • TI(德州仪器) TPS54327
立即查看
您当前的位置: 首页 > 电源管理 > 直流/直流开关稳压器 > 降压稳压器 > TPS54327
TPS54327

TPS54327

正在供货

4.5V 至 18V 输入,3A 同步降压转换器

产品详情
  • 说明
  • 特性
  • 参数
  • 封装 | 引脚 | 尺寸

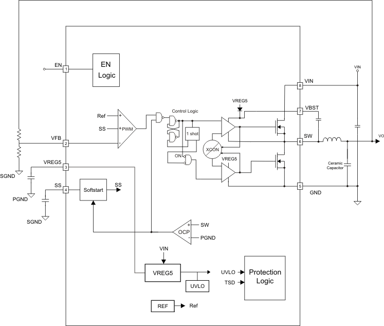
The TPS54327 device is an adaptive on-time D-CAP2™ mode synchronous buck converter. TheTPS54327 enables system designers to complete the suite of various end equipment’s power bus regulators with a cost effective, low component count, low standby current solution. The main control loop for the TPS54327 uses the D-CAP2 mode control which provides a fast transient response with no external compensation components. The TPS54327 also has a proprietary circuit that enables the device to adopt to both low equivalent series resistance (ESR) output capacitors, such as POSCAP or SP-CAP, and ultra-low ESR ceramic capacitors. The device operates from 4.5-V to 18-V VIN input. The output voltage can be programmed between 0.76 V and 7 V. The device also features an adjustable soft start time. The TPS54327 is available in the 8-pin DDA package and 10-pin DRC, and is designed to operate from –40°C to 85°C.

  • D-CAP2™ Mode Enables Fast Transient
    Response
  • Low-Output Ripple and Allows Ceramic Output
    Capacitor
  • Wide VIN Input Voltage Range: 4.5 V to 18 V
  • Output Voltage Range: 0.76 V to 7 V
  • Highly Efficient Integrated FETs Optimized
    for Lower Duty Cycle Applications
    – 100 mΩ (High-Side) and 70 mΩ (Low-Side)
  • High Efficiency, Less Than 10 µA at shutdown
  • High Initial Bandgap Reference Accuracy
  • Adjustable Soft Start
  • Prebiased Soft Start
  • 700-kHz Switching Frequency (fSW)
  • Cycle-By-Cycle Overcurrent Limit
  • APPLICATIONS
    • Wide Range of Applications for Low Voltage
      System
      • Digital TV Power Supply
      • High Definition Blu-ray Disc™ Players
      • Networking Home Terminal
      • Digital Set Top Box (STB)

All other trademarks are the property of their respective owners

Vin (min) (V)4.5
Vin (max) (V)18
Vout (min) (V)0.76
Vout (max) (V)7
Iout (max) (A)3
Iq (typ) (mA)0.8
Switching frequency (min) (kHz)700
Switching frequency (max) (kHz)700
FeaturesEnable, Soft Start Adjustable, Synchronous Rectification
Operating temperature range (°C)-40 to 85
RatingCatalog
Regulated outputs (#)1
Control modeD-CAP2
Duty cycle (max) (%)65
TypeConverter
HSOIC (DDA)829.4 mm² 4.9 x 6
VSON (DRC)109 mm² 3 x 3
产品购买
  • 商品型号
  • 封装
  • 工作温度
  • 包装
  • 价格
  • 现货库存
  • 操作
10s
温馨提示:
订单商品问题请移至我的售后服务提交售后申请,其他需投诉问题可移至我的投诉提交,我们将在第一时间给您答复
返回顶部