h1_key

TI(德州仪器) TPS61252
德州仪器 (TI) 全系列产品在线购买
  • TI(德州仪器) TPS61252
  • TI(德州仪器) TPS61252
  • TI(德州仪器) TPS61252
  • TI(德州仪器) TPS61252
  • TI(德州仪器) TPS61252
  • TI(德州仪器) TPS61252
立即查看
您当前的位置: 首页 > 电源管理 > 直流/直流开关稳压器 > 升压稳压器 > TPS61252
TPS61252

TPS61252

正在供货

电流精度为 ±20%、具备可调节输入电流限制的 3.5MHz、1.5A、效率为 92% 的升压转换器

产品详情
  • 说明
  • 特性
  • 参数
  • 封装 | 引脚 | 尺寸

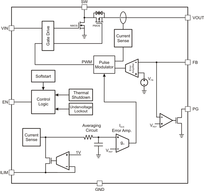
The TPS61252 device provides a power supply solution for products powered by either a three-cell alkaline, NiCd or NiMH battery, or an one-cell Li-Ion or Li-polymer battery. The wide input voltage range is ideal to power portable applications like mobile phones or computer peripherals. The device has a resistor programmable (RILIM) input current limit and is suitable for a wide variety of applications.

During light loads, the device automatically enters skip mode (PFM), which allows the converter to maintain the required output voltage, while only drawing 30 µA quiescent current from the battery. This allows maximum efficiency at lowest quiescent currents.

TPS61252 allows the use of small inductors and capacitors to achieve a small solution size. The possibility to reduce the current limit by a external resistor offers the potential use of physically even smaller inductors with lower rated currents to further reduce total solution sizes of the power supply. During shutdown, the load is completely disconnected from the battery. The TPS61252 is available in a 8-pin WSON package measuring 2 mm × 2 mm (DSG).

  • Resistor Programmable Input Current Limit
    • ±20% Current Accuracy at 500 mA over
      Full Temperature Range
    • Programmable from 100 mA up to 1500 mA
  • Up to 92% Efficiency
  • VIN Range from 2.3 V to 6.0 V
  • Power Good Indicates Appropriate Output Voltage Level
  • Adjustable Output Voltage up to 6.5 V
  • 100% Duty-Cycle Mode When VIN > VOUT
  • Load Disconnect and Reverse Current Protection
  • Short Circuit Protection
  • Typical Operating Frequency 3.25 MHz
  • Available in a 2-mm × 2-mm WSON-8 Package
  • APPLICATIONS
    • USB Host Supplies from a Single Li-Ion Battery
    • Current Limited Applications
    • Li-Ion Applications
    • Audio Applications
    • RF-PA Buffer

All other trademarks are the property of their respective owners

TopologyBoost
Vin (min) (V)2.3
Vin (max) (V)6
Vout (min) (V)3
Vout (max) (V)6.5
Switch current limit (typ) (A)1.5
TypeConverter
Regulated outputs (#)1
Switching frequency (min) (kHz)3500
Switching frequency (max) (kHz)3500
Iq (typ) (mA)0.03
FeaturesSynchronous Rectification
Duty cycle (max) (%)100
Operating temperature range (°C)-40 to 85
RatingCatalog
WSON (DSG)84 mm² 2 x 2
产品购买
  • 商品型号
  • 封装
  • 工作温度
  • 包装
  • 价格
  • 现货库存
  • 操作
10s
温馨提示:
订单商品问题请移至我的售后服务提交售后申请,其他需投诉问题可移至我的投诉提交,我们将在第一时间给您答复
返回顶部