h1_key

TI(德州仪器) TLC5960
德州仪器 (TI) 全系列产品在线购买
  • TI(德州仪器) TLC5960
  • TI(德州仪器) TLC5960
  • TI(德州仪器) TLC5960
  • TI(德州仪器) TLC5960
  • TI(德州仪器) TLC5960
  • TI(德州仪器) TLC5960
立即查看
您当前的位置: 首页 > 电源管理 > LED 驱动器 > 背光 LED 驱动器 > TLC5960
TLC5960

TLC5960

正在供货

具有集成智能热控制器的 8 通道 LED 驱动器控制器

产品详情
  • 说明
  • 特性
  • 参数
  • 封装 | 引脚 | 尺寸

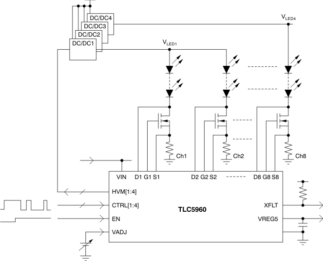
The TLC5960 is an eight-channel PWM LED driver with four intelligent headroom voltage monitor (iHVM) outputs. The LED drivers have scalable, high-voltage capability and provide 1% maximum current matching accuracy between LED strings. To achieve optimal efficiency, the iHVM automatically optimizes the external dc/dc converter output voltage to compensate for the forward-voltage variations of the LED.

Compared to a conventional HVM solution that requires several MOSFETs, capacitors, and resistors, the iHVM is designed to use only a single external resistor. The LED driver design is capable of up to 250kHz PWM dimming, and also provides an analog brightness dimming interface. This device easily adapts to various LED and power configurations with a single voltage input rail. Full protection and diagnostic functions are provided to protect the entire system, such as LED open/short detection (LOD/LSD), FET open/short detection (FOD/FSD) and thermal shutdown (TSD). In case of failure, the TLC5960 automatically disconnects the failed channel(s) from the operating channels and pulls down the open drain fault buffer (XFLT) to signal an error status.

  • 250kHz PWM Dimming
  • Four Intelligent Headroom Voltage Monitor (iHVM) Outputs
  • Eight-Channel, High-Voltage LED Driver:
    • 0.3% (typ) Accuracy Between Channels
  • Control Interface with Four PWM Inputs
  • Easy-To-Use Analog Dimming Interface
  • 10% to 100% Analog Brightness Dimming
  • Integrated 5V Internal Regulator
  • Integrated Power-On Reset (POR) Circuitry
  • Full Protection/Diagnostic Functions:
    • LOD: LED Open Detection
    • LSD: LED Short Detection
    • FOD: FET Open Detection
    • FSD: FET Short Detection
  • Built-In Phase Shift Function
  • 38-Pin TSSOP Package
  • APPLICATIONS
    • LED Backlights for LCD-TV
    • High-Current LED Lighting

iHVM is a trademark of Texas Instruments.
All other trademarks are the property of their respective owners.

Number of channels8
Vin (min) (V)10
Vin (max) (V)28
Switching frequency (max) (kHz)250
Duty cycle (max) (%)100
FeaturesAnalog Dimming
Operating temperature range (°C)-40 to 85
RatingCatalog
TSSOP (DA)38101.25 mm² 12.5 x 8.1
产品购买
  • 商品型号
  • 封装
  • 工作温度
  • 包装
  • 价格
  • 现货库存
  • 操作
10s
温馨提示:
订单商品问题请移至我的售后服务提交售后申请,其他需投诉问题可移至我的投诉提交,我们将在第一时间给您答复
返回顶部