h1_key

TI(德州仪器) BQ25050
德州仪器 (TI) 全系列产品在线购买
  • TI(德州仪器) BQ25050
  • TI(德州仪器) BQ25050
  • TI(德州仪器) BQ25050
  • TI(德州仪器) BQ25050
  • TI(德州仪器) BQ25050
  • TI(德州仪器) BQ25050
立即查看
您当前的位置: 首页 > 电源管理 > 电池管理 IC > 电池充电器 IC > BQ25050
BQ25050

BQ25050

正在供货

具有 50mA LDO 的单节 1A 单输入锂离子电池充电器

产品详情
  • 说明
  • 特性
  • 参数
  • 封装 | 引脚 | 尺寸

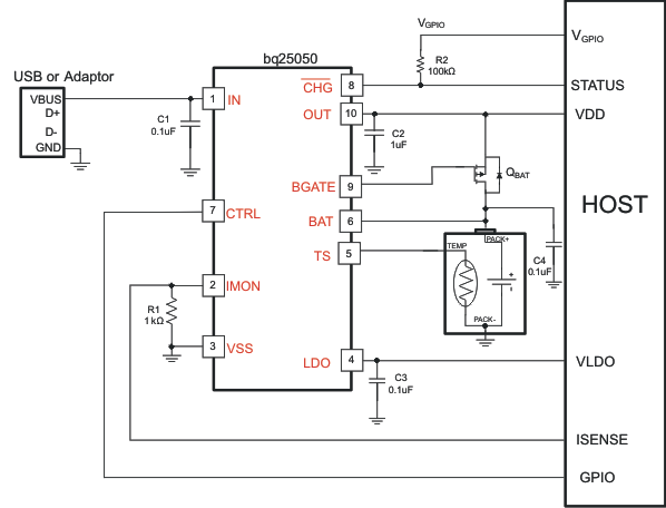
The bq25050 is a highly integrated Li-Ion linear battery charger targeted at space-limited portable applications. It operates from either a USB port or AC Adapter and charges a single-cell Li-Ion battery with up to 1A of charge current. The 30V input voltage range with input over-voltage protections supports low-cost unregulated adapters.

The bq25050 has a single power output that charges the battery. The system load is connected to OUT. The low-battery system startup circuitry maintains OUT greater than 3.4V whenever an input source is connected. This allows the system to start-up and run whenever an input source is connected regardless of the battery voltage. The charge current is programmable up to 1A using the CTRL input. Additionally, a 4.9V 50mA LDO is integrated into the IC for supplying low power external circuitry.

The battery is charged in three phases: conditioning, constant current and constant voltage. In all charge phases, an internal control loop monitors the IC junction temperature and reduces the charge current if an internal temperature threshold is exceeded. The charger power stage and charge current sense functions are fully integrated. The charger function has high accuracy current and voltage regulation loops, charge status display, and charge termination.

  • 30V input Rating, With 10.5V Over-Voltage Protection (OVP)
  • FET Controller for External Battery FET for External Power Path Control (BGATE)
  • Input Voltage Dynamic Power Management
  • 50mA integrated Low Dropout Linear Regulator (LDO)
  • Programmable Charge Current Through Single Input Interface (CTRL)
  • 0.5% Battery Voltage Regulation Accuracy
  • 7% Charge Current Regulation Accuracy
  • Thermal Regulation and Protection
  • Battery NTC Monitoring During Charge and Discharge
  • Status Indication – Charging/Done and Temperature Faults
  • Available in small 2mm × 3mm 10 Pin SON Package
  • APPLICATIONS
    • Smart Phones
    • Mobile Phones
    • Portable Media Players
    • Low Power Handheld Devices

Number of series cells1
Charge current (max) (A)1
Vin (max) (V)10.2
Cell chemistryLi-Ion/Li-Polymer
Battery charge voltage (min) (V)4.2
Battery charge voltage (max) (V)4.2
Absolute max Vin (max) (V)30
Control topologyLinear
Control interfaceStandalone (RC-Settable)
FeaturesIC thermal regulation, Input OVP, Integrated LDO, Power Path, VINDPM (Input voltage threshold to maximize adaptor power)
Vin (min) (V)4.4
RatingCatalog
Operating temperature range (°C)-40 to 85
WSON (DQC)106 mm² 3 x 2
产品购买
  • 商品型号
  • 封装
  • 工作温度
  • 包装
  • 价格
  • 现货库存
  • 操作
10s
温馨提示:
订单商品问题请移至我的售后服务提交售后申请,其他需投诉问题可移至我的投诉提交,我们将在第一时间给您答复
返回顶部