h1_key

TI(德州仪器) UCC28950
德州仪器 (TI) 全系列产品在线购买
  • TI(德州仪器) UCC28950
  • TI(德州仪器) UCC28950
  • TI(德州仪器) UCC28950
  • TI(德州仪器) UCC28950
  • TI(德州仪器) UCC28950
  • TI(德州仪器) UCC28950
立即查看
您当前的位置: 首页 > 电源管理 > 交流/直流和隔离式直流/直流开关稳压器 > PWM 控制器 > UCC28950
UCC28950

UCC28950

正在供货

具有同步整流功能的绿色环保相移全桥控制器

产品详情
  • 说明
  • 特性
  • 参数
  • 封装 | 引脚 | 尺寸

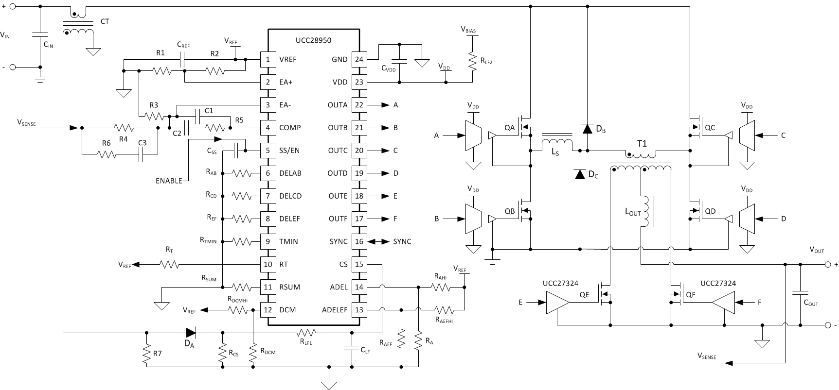
The UCC28950 enhanced phase-shifted controller builds upon Texas Instrument’s industry standard UCx895 phase-shifted controller family with enhancements that offer best in class efficiency in today’s high performance power systems. The UCC28950 implements advanced control of the full-bridge along with active control of the synchronous rectifier output stage.

The primary-side signals allow programmable delays to ensure ZVS operation over wide-load current and input voltage range, while the load current naturally tunes the secondary-side synchronous rectifiers switching delays, maximizing overall system efficiency.

The UCC28950 also offers multiple light-load management features including burst mode and dynamic SR on/off control when transitioning in and out of Discontinuous Current Mode (DCM) operation, ensuring ZVS operation is extended down to much lighter loads.

In addition, the UCC28950 includes support for current or voltage mode control. Programmable switching frequency up to 1 MHz and a wide set of protection features including cycle-by-cycle current limit, UVLO and thermal shutdown. A 90-degree phase-shifted interleaved synchronized operation can be easily arranged between two converters.

The UCC28950 is available in TSSOP-24 package.

For all available packages, see the orderable addendum at the end of the datasheet.

  • Enhanced Wide Range Resonant Zero Voltage Switching (ZVS) Capability
  • Direct Synchronous Rectifier (SR) Control
  • Light-Load Efficiency Management Including
    • Burst Mode Operation
    • Discontinuous Conduction Mode (DCM), Dynamic SR On and Off Control with Programmable Threshold
    • Programmable Adaptive Delay
  • Average or Peak Current Mode Control With Programmable Slope Compensation and Voltage Mode Control
  • Naturally Handles Pre-Biased Start Up With DCM Mode
  • Closed Loop Soft Start and Enable Function
  • Programmable Switching Frequency up to 1 MHz with Bi-Directional Synchronization
  • (±3%) Cycle-by-Cycle Current Limit Protection With Hiccup Mode Support
  • 150-µA Start-Up Current
  • VDD Undervoltage Lockout
  • Wide Temperature Range –40°C to +125°C
TopologyPhase-shifted full bridge
Control modeCurrent, Voltage
Duty cycle (max) (%)95
Switching frequency (max) (kHz)1000
FeaturesAdjustable switching frequency, Current limiting, Error amplifier, Light-load efficiency, SR logic, Soft start, Soft switching
UVLO thresholds on/off (V)7.3/6.75
Operating temperature range (°C)-40 to 125
RatingCatalog
Gate drive (typ) (A)0.2
Vin (max) (V)17
TSSOP (PW)2449.92 mm² 7.8 x 6.4
产品购买
  • 商品型号
  • 封装
  • 工作温度
  • 包装
  • 价格
  • 现货库存
  • 操作
10s
温馨提示:
订单商品问题请移至我的售后服务提交售后申请,其他需投诉问题可移至我的投诉提交,我们将在第一时间给您答复
返回顶部