h1_key

TI(德州仪器) UCC2818A-Q1
德州仪器 (TI) 全系列产品在线购买
  • TI(德州仪器) UCC2818A-Q1
  • TI(德州仪器) UCC2818A-Q1
  • TI(德州仪器) UCC2818A-Q1
  • TI(德州仪器) UCC2818A-Q1
  • TI(德州仪器) UCC2818A-Q1
  • TI(德州仪器) UCC2818A-Q1
立即查看
您当前的位置: 首页 > 电源管理 > 交流/直流和隔离式直流/直流开关稳压器 > 功率因数校正 (PFC) 控制器 > UCC2818A-Q1
UCC2818A-Q1

UCC2818A-Q1

正在供货

具有 10.5V/10V UVLO 和较小栅极驱动电阻的汽车类 6kHz 至 220kHz CCM PFC 控制器

产品详情
  • 说明
  • 特性
  • 参数
  • 封装 | 引脚 | 尺寸

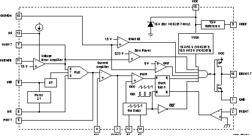
The UCC2818A-Q1 device provides all the functions necessary for active power factor corrected preregulators. The controller achieves near unity power factor by shaping the ac input line current waveform to correspond to that of the ac input line voltage. Average current mode control maintains stable, low distortion sinusoidal line current.

Designed in Texas Instrument’s BiCMOS process, the UCC2818A-Q1 device offers new features such as lower start-up current, lower power dissipation, overvoltage protection, a shunt UVLO detect circuitry, a leading-edge modulation technique to reduce ripple current in the bulk capacitor and an improved, low-offset (±2 mV) current amplifier to reduce distortion at light load conditions.

The UCC2818A-Q1 PFC controller is directly pin-for-pin compatible with the UCC2818 devices. Only the output stage of UCC2818A-Q1 device has been modified to allow use of a smaller external gate drive resistor values. For some power supply designs where an adequately high enough gate drive resistor can not be used, the UCC2818A-Q1 device offers a more robust output stage at the cost of increasing the internal gate resistances. The gate drive of the UC2818A, however, remains strong at ±1.2 A of peak current capability.

The UCC2818A-Q1 device is intended for applications with a fixed supply (VCC). It is available in the 16-pin D package.

  • Qualified for Automotive Applications
  • Controls Boost Preregulator to Near-Unity
    Power Factor
  • Limits Line Distortion
  • World-Wide Line Operation
  • Overvoltage Protection
  • Accurate Power Limiting
  • Average Current Mode Control
  • Improved Noise Immunity
  • Improved Feed-Forward Line Regulation
  • Leading Edge Modulation
  • 150-µA Typical Start-Up Current
  • Low-Power BiCMOS Operation
  • 12-V to 17-V Operation
  • Frequency Range of 6 kHz to 220 kHz
TopologyBoost
Control modeCCM
Switching frequency (max) (kHz)250
UVLO thresholds on/off (V)10.5/10
Vin (max) (V)18
Features< 150 W applications, > 750 W applications, Average current mode, Continuous Control Mode, Enable, Overvoltage protection
RatingAutomotive
Operating temperature range (°C)-40 to 125
Duty cycle (max) (%)100
SOIC (D)1659.4 mm² 9.9 x 6
产品购买
  • 商品型号
  • 封装
  • 工作温度
  • 包装
  • 价格
  • 现货库存
  • 操作
10s
温馨提示:
订单商品问题请移至我的售后服务提交售后申请,其他需投诉问题可移至我的投诉提交,我们将在第一时间给您答复
返回顶部