h1_key

TI(德州仪器) LM3424-Q1
德州仪器 (TI) 全系列产品在线购买
  • TI(德州仪器) LM3424-Q1
  • TI(德州仪器) LM3424-Q1
  • TI(德州仪器) LM3424-Q1
  • TI(德州仪器) LM3424-Q1
  • TI(德州仪器) LM3424-Q1
  • TI(德州仪器) LM3424-Q1
立即查看
您当前的位置: 首页 > 电源管理 > LED 驱动器 > 汽车 LED 驱动器 > LM3424-Q1
LM3424-Q1

LM3424-Q1

正在供货

用于驱动 LED、具有热折返功能的汽车类恒流 N 沟道控制器

产品详情
  • 说明
  • 特性
  • 参数
  • 封装 | 引脚 | 尺寸

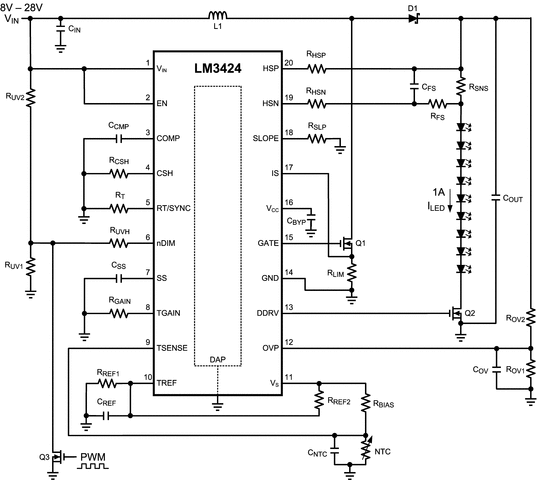
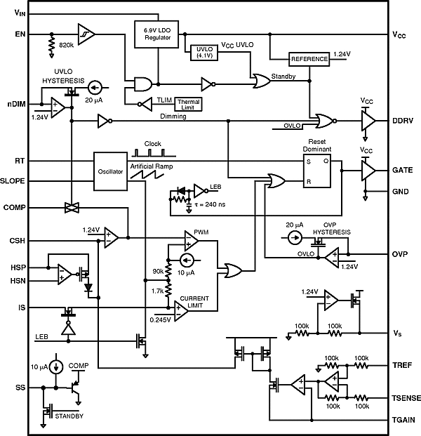
The LM3424-Q1 is a versatile high voltage N-channel MOSFET controller for LED drivers. It can be easily configured in buck, boost, buck-boost and SEPIC topologies. In addition, the LM3424-Q1 includes a thermal foldback feature for temperature management of the LEDs. This flexibility, along with an input voltage rating of 75 V, makes the LM3424-Q1 ideal for illuminating LEDs in a large family of applications.

Adjustable high-side current sense allows for tight regulation of the LED current with the highest efficiency possible. The LM3424-Q1 uses standard peak current-mode control providing inherent input voltage feed-forward compensation for better noise immunity. It is designed to provide accurate thermal foldback with a programmable foldback breakpoint and slope. In addition, a 2.45V reference is provided.

The LM3424-Q1 includes a high-voltage startup regulator that operates over a wide input range of 4.5 V to 75 V. The internal PWM controller is designed for adjustable switching frequencies of up to 2.0 MHz and external synchronization is possible. The controller is capable of high speed PWM dimming and analog dimming.

  • AEC Qualified for automotive applications
    • Device temperature grade 1: −40°C ≤ TA ≤ 125°C
  • VIN range from 4.5 V to 75 V
  • High-side adjustable current sense
  • 2-Ω, 1-A peak MOSFET gate driver
  • Input undervoltage and output overvoltage protection
  • PWM and analog dimming
  • Cycle-by-cycle current limit
  • Programmable soft-start and slope compensation
  • Programmable, synchronizable switching frequency
  • Programmable thermal foldback
  • Precision voltage reference
  • Low-power shutdown and thermal shutdown
Number of channels1
TopologyBoost Controller, Buck-Boost Controller, SEPIC Controller
RatingAutomotive
Operating temperature range (°C)-40 to 125
Vin (min) (V)4.5
Vin (max) (V)75
Vout (min) (V)3
Vout (max) (V)72
Iout (max) (A)5
Iq (typ) (mA)2
Switching frequency (max) (kHz)2000
FeaturesAdjustable Switch Frequency, Enable/Shutdown, Power good, Soft Start, Synchronization Pin, Thermal shutdown
HTSSOP (PWP)2041.6 mm² 6.5 x 6.4
产品购买
  • 商品型号
  • 封装
  • 工作温度
  • 包装
  • 价格
  • 现货库存
  • 操作
10s
温馨提示:
订单商品问题请移至我的售后服务提交售后申请,其他需投诉问题可移至我的投诉提交,我们将在第一时间给您答复
返回顶部