h1_key

TI(德州仪器) TPS54262-Q1
德州仪器 (TI) 全系列产品在线购买
  • TI(德州仪器) TPS54262-Q1
  • TI(德州仪器) TPS54262-Q1
  • TI(德州仪器) TPS54262-Q1
  • TI(德州仪器) TPS54262-Q1
  • TI(德州仪器) TPS54262-Q1
  • TI(德州仪器) TPS54262-Q1
立即查看
您当前的位置: 首页 > 电源管理 > 直流/直流开关稳压器 > 降压稳压器 > TPS54262-Q1
TPS54262-Q1

TPS54262-Q1

正在供货

具有低 Iq 和电压监控功能的汽车类 3.6V 至 60V、2A 降压转换器

产品详情
  • 说明
  • 特性
  • 参数
  • 封装 | 引脚 | 尺寸

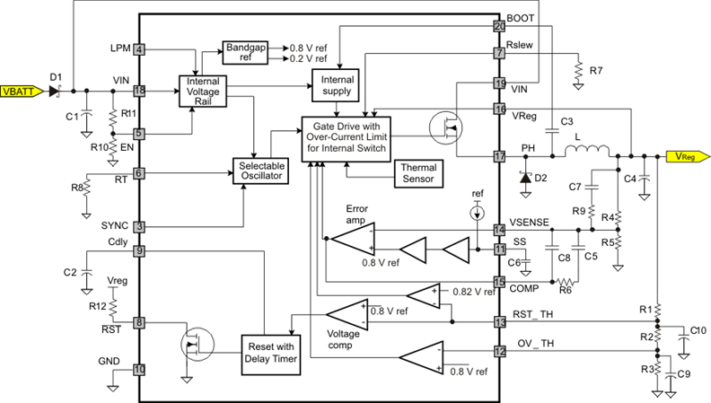
The TPS54262-Q1 device is a 60-V, 2-A step-down switch-mode power supply with a low-power mode and a programmable voltage supervisor with an integrated NMOS switching FET. Integrated input voltage line feed forward topology improves line transient regulation of the voltage mode buck regulator. The regulator has a cycle-by-cycle current limit. The device also features low-power mode operation under light-load conditions which reduces the supply current to 50 µA (typical). By pulling the EN pin low, the supply shutdown current is reduced to 1 µA (typical).

An open-drain reset signal indicates when the nominal output drops below the reset threshold set by an external resistor divider network. The output voltage start-up ramp is controlled by a soft-start capacitor. There is an internal undervoltage shut down which is activated when the input supply ramps down to 2.6 V. The device features a short circuit protection circuit which protects the device during overload condition, and also has a thermal shutdown protection.

  • Asynchronous Switch Mode Regulator
  • Qualified for Automotive Applications
  • 3.6-V to 48-V Operating Range, Withstands
    Transients up to 60 V
  • 2-A Maximum Load Current
  • 50-µA Typical Quiescent Current
  • 200-kHz to 2.2-MHz Switching Frequency
  • 0.8 V ± 1.5% Voltage Reference
  • High-Voltage Tolerant Enable Input
  • Soft Start on Enable Cycle
  • Slew Rate Control on Internal Power Switch
  • Low-Power Mode for Light-Load Conditions
  • Programmable Delay for Power-On Reset
  • External Compensation for Error Amplifier
  • Reset Function Filter Time for Fast Negative
    Transients
  • Programmable Overvoltage, Undervoltage Output
    Monitor
  • Thermal Sensing and Shutdown
  • Switch Current Limit Protection
  • Short Circuit and Overcurrent Protection of FET
  • Junction Temperature Range: –40°C to 150°C
  • 20-Pin HTSSOP PowerPAD™ Package
Vin (min) (V)3.6
Vin (max) (V)60
Vout (min) (V)0.9
Vout (max) (V)18
Iout (max) (A)2
Iq (typ) (mA)0.05
Switching frequency (min) (kHz)200
Switching frequency (max) (kHz)2200
FeaturesEnable, Frequency synchronization, Light Load Efficiency, Over Current Protection, Power good, Tracking, UVLO adjustable
Operating temperature range (°C)-40 to 125
RatingAutomotive
Regulated outputs (#)1
Control modeVoltage mode
Duty cycle (max) (%)90
TypeConverter
HTSSOP (PWP)2041.6 mm² 6.5 x 6.4
产品购买
  • 商品型号
  • 封装
  • 工作温度
  • 包装
  • 价格
  • 现货库存
  • 操作
10s
温馨提示:
订单商品问题请移至我的售后服务提交售后申请,其他需投诉问题可移至我的投诉提交,我们将在第一时间给您答复
返回顶部