h1_key

TI(德州仪器) TPS55332-Q1
德州仪器 (TI) 全系列产品在线购买
  • TI(德州仪器) TPS55332-Q1
  • TI(德州仪器) TPS55332-Q1
  • TI(德州仪器) TPS55332-Q1
  • TI(德州仪器) TPS55332-Q1
  • TI(德州仪器) TPS55332-Q1
  • TI(德州仪器) TPS55332-Q1
立即查看
您当前的位置: 首页 > 电源管理 > 直流/直流开关稳压器 > 升压稳压器 > TPS55332-Q1
TPS55332-Q1

TPS55332-Q1

正在供货

符合 AEC-Q100 标准的具有电压监控器的 1.5V 至 60V 宽输入范围 3A 升压转换器

产品详情
  • 说明
  • 特性
  • 参数
  • 封装 | 引脚 | 尺寸

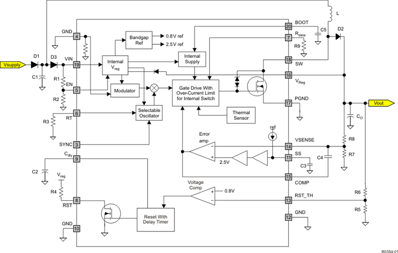
The TPS55332 is a monolithic high-voltage switching regulator with integrated 3-A, 60-V power MOSFET. The device can be configured as a switch mode step-up power supply with voltage supervisor. Once the internal circuits have stabilized with a minimum input supply of 3.6 V, the system can then have an input voltage range from 1.5 V to 40 V, to maintain a fixed boost output voltage. For optimum performance, VIN/Vout ratios should be set such that the minimum required duty cycle pulse > 150 ns. The supervisor circuit monitors the regulated output and indicates when this output voltage has fallen below the set value. The TPS55332 has a switching frequency range from 80 kHz to 2.2 MHz, allowing the use of low profile inductors and low value input and output capacitors. The external loop compensation gives the user the flexibility to optimize the converter response for the appropriate operating conditions. Using the enable pin (EN), the shutdown supply current is reduced to 1 µA. The device has built-in protection features such soft start on enable cycle, pulse-by-pulse current limit, and thermal sensing and shutdown due to excessive power dissipation.

  • Withstands Transients up to 60 V, Boost Input
    Operating Range of 1.5 V to 40 V (VIN)
  • Peak Internal Switch Current: 5.7 A (typ)
  • 2.5 V ± 1.5% Feedback Voltage Reference
  • 80 kHz to 2.2 MHz Switching Frequency
  • High Voltage Tolerant Enable Input for On/Off State
  • Soft Start on Enable Cycle
  • Slew Rate Control on Internal Power Switch
  • External Clock Input for Synchronization
  • External Compensation for Wide Bandwidth Error
    Amplifier
  • Programmable Power on Reset Delay
  • Reset Function Filter Time for Fast Negative
    Transients
  • Programmable Undervoltage Output Monitoring,
    Issuance of Reset if Output Falls Below Set
    Threshold
  • Thermal Shutdown to Protect Device During Excessive
    Power Dissipation
  • ILIM Threshold Protection (Current Limit)
  • Operating Junction Temperature Range: –40°C to 150°C
  • Thermally Enhanced 20-Pin HTSSOP PowerPAD Package
TopologyBoost, Flyback, Forward, SEPIC
Vin (min) (V)1.5
Vin (max) (V)60
Vout (min) (V)2.5
Vout (max) (V)50
Switch current limit (typ) (A)5.7
TypeConverter
Regulated outputs (#)1
Switching frequency (min) (kHz)80
Switching frequency (max) (kHz)2200
Iq (typ) (mA)4.2
FeaturesEnable, Frequency synchronization, Nonsynchronous, Power good, UVLO adjustable
Duty cycle (max) (%)70
Operating temperature range (°C)-40 to 125
RatingAutomotive
HTSSOP (PWP)2041.6 mm² 6.5 x 6.4
产品购买
  • 商品型号
  • 封装
  • 工作温度
  • 包装
  • 价格
  • 现货库存
  • 操作
10s
温馨提示:
订单商品问题请移至我的售后服务提交售后申请,其他需投诉问题可移至我的投诉提交,我们将在第一时间给您答复
返回顶部