h1_key

TI(德州仪器) LM20136
德州仪器 (TI) 全系列产品在线购买
  • TI(德州仪器) LM20136
  • TI(德州仪器) LM20136
  • TI(德州仪器) LM20136
  • TI(德州仪器) LM20136
  • TI(德州仪器) LM20136
  • TI(德州仪器) LM20136
立即查看
您当前的位置: 首页 > 电源管理 > 直流/直流开关稳压器 > 降压稳压器 > LM20136
LM20136

LM20136

正在供货

具有输入同步功能的 2.95-5.5V、6A 电流模式同步降压稳压器

产品详情
  • 说明
  • 特性
  • 参数
  • 封装 | 引脚 | 尺寸

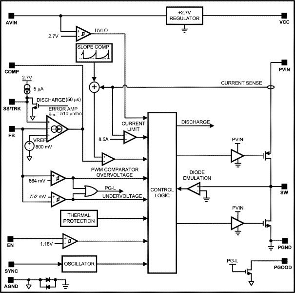
The LM20136 is a full featured synchronous buck regulator capable of delivering up to 6A of continuous output current. The current mode control loop can be compensated to be stable with virtually any type of output capacitor. For most cases, compensating the device only requires two external components, providing maximum flexibility and ease of use. The device is optimized to work over the input voltage range of 2.95V to 5.5V making it suitable for a wide variety of low voltage systems.

The device features internal over voltage protection (OVP) and over current protection (OCP) circuits for increased system reliability. A precision enable pin and integrated UVLO allows the turn on of the device to be tightly controlled and sequenced. Start-up inrush currents are limited by both an internally fixed and externally adjustable Soft-Start circuit. Fault detection and supply sequencing are possible with the integrated power good circuit.

The switching frequency of the LM20136 can be synchronized to an external clock by use of the SYNC pin. The SYNC pin is capable of synchronizing to input signals ranging from 500 kHz to 1.5 MHz

The LM20136 is designed to work well in multi-rail power supply architectures. The output voltage of the device can be configured to track a higher voltage rail using the SS/TRK pin. If the output of the LM20136 is pre-biased at startup it will not pull the ouput low.

The LM20136 is offered in a 16-pin HTSSOP package with an exposed pad that can be soldered to the PCB, eliminating the need for bulky heatsinks.

  • Input Voltage Range 2.95V to 5.5V
  • Accurate Current Limit Minimizes Inductor Size
  • 97% Peak Efficiency
  • Frequency Synchronization Pin
  • 16mΩ and 20mΩ Integrated FET Switches
  • Starts up Into Pre-biased Loads
  • Output Voltage Tracking
  • Peak Current Mode Control
  • Adjustable Output Voltage Down to 0.8V
  • Adjustable Soft-Start with External Capacitor
  • Precision Enable Pin with Hysteresis
  • Integrated OVP, UVLO, Power Good and Thermal Shutdown
  • 16-Pin HTSSOP exposed Pad Package

All trademarks are the property of their respective owners.

Vin (min) (V)2.95
Vin (max) (V)5.5
Vout (min) (V)0.8
Vout (max) (V)5
Iout (max) (A)6
Iq (typ) (mA)3.5
Switching frequency (min) (kHz)500
Switching frequency (max) (kHz)1500
FeaturesEnable, Frequency synchronization, Power good, Pre-Bias Start-Up, Synchronous Rectification, Tracking
Operating temperature range (°C)-40 to 125
RatingCatalog
Regulated outputs (#)1
Control modecurrent mode
Duty cycle (max) (%)85
TypeConverter
HTSSOP (PWP)1632 mm² 5 x 6.4
产品购买
  • 商品型号
  • 封装
  • 工作温度
  • 包装
  • 价格
  • 现货库存
  • 操作
10s
温馨提示:
订单商品问题请移至我的售后服务提交售后申请,其他需投诉问题可移至我的投诉提交,我们将在第一时间给您答复
返回顶部