h1_key

TI(德州仪器) LM22670
德州仪器 (TI) 全系列产品在线购买
  • TI(德州仪器) LM22670
  • TI(德州仪器) LM22670
  • TI(德州仪器) LM22670
  • TI(德州仪器) LM22670
  • TI(德州仪器) LM22670
  • TI(德州仪器) LM22670
立即查看
您当前的位置: 首页 > 电源管理 > 直流/直流开关稳压器 > 降压稳压器 > LM22670
LM22670

LM22670

正在供货

具有频率同步功能的 4.5V 至 42V、3A SIMPLE SWITCHER® 降压转换器

产品详情
  • 说明
  • 特性
  • 参数
  • 封装 | 引脚 | 尺寸

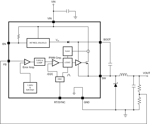
LM22670 开关稳压器可使用最少的外部组件来提供实现高效高压降压稳压器所需的全部功能。 这款稳压器易于使用,且集成了一个 42V N 沟道 MOSFET 开关,可提供高达 3A 的负载电流。 并且特有出色的线路和负载调节以及高效率 (> 90%)。 电压模式控制提供较短的最小接通时间,从而实现了输入和输出电压间的最宽比率。 内部环路补偿意味着用户无需承担计算环路补偿组件的枯燥工作。 这款稳压器提供有 5V 固定输出和可调输出电压两种选项。 默认开关频率设为 500kHz,这样便可以使用小型外部元件并且能够提供良好的瞬态响应。 此外,还可以使用单个外部电阻在 200kHz 至 1MHz 的范围内对频率进行调节。 内部振荡器可同步至一个系统时钟或其它稳压器的振荡器。 精密使能输入可简化稳压器控制和系统电源排序。 在关断模式下,稳压器流耗只有 25µA(典型值)。 内置软启动功能(典型值 500µs)节省了外部组件。 LM22670 器件还内置有热关断和限流功能,可防止器件发生意外过载。

LM22670 器件是德州仪器 (TI) 的成员 SIMPLE SWITCHER 系列产品。 SIMPLE SWITCHER® 概念使用最少量的外部组件和德州仪器 (TI) WEBENCH 设计工具提供了一套易于使用的完整设计。 为了简化设计,TI 的 WEBENCH 工具包含诸如外部元件计算、电气模拟、散热模拟以及内置电路板等特性。

  • 宽输入电压范围:4.5V 至 42V
  • 内部补偿电压模式控制
  • 在使用低等效串联电阻 (ESR) 陶瓷电容器时可保持稳定
  • 120mΩ N 沟道金属氧化物半导体场效应晶体管 (MOSFET) PFM 封装
  • 100mΩ N 沟道 MOSFET 小外形尺寸 (SO) PowerPAD™-8 封装
  • 输出电压选项:
    -ADJ(输出电压最低为 1.285V)
    -5.0(输出电压固定为 5V)
  • ±1.5% 反馈基准精度
  • 500kHz 默认开关频率
  • 可调开关频率和同步
  • -40°C 至 125°C 的工作结温范围
  • 精密使能引脚
  • 集成引导加载二极管
  • 集成软启动
  • 完全 WEBENCH 启用
  • LM22670-Q1 是一款汽车级产品,
    符合 AEC-Q100 1 级标准(运行结温范围为 –40°C 至 +125°C)

应用

  • 工业控制
  • 电信和数通系统
  • 嵌入式系统
  • 转换自标准 24V、12V 和 5V 输入电源轨

All trademarks are the property of their respective owners.

Vin (min) (V)4.5
Vin (max) (V)42
Vout (min) (V)1.285
Vout (max) (V)37
Iout (max) (A)3
Iq (typ) (mA)3.4
Switching frequency (min) (kHz)200
Switching frequency (max) (kHz)1000
FeaturesEnable, Frequency synchronization, Over Current Protection
Operating temperature range (°C)-40 to 125
RatingCatalog
Regulated outputs (#)1
Control modeVoltage mode
Duty cycle (max) (%)90
TypeConverter
HSOIC (DDA)829.4 mm² 4.9 x 6
TO-263 (NDR)7142.3416 mm² 10.16 x 14.01
产品购买
  • 商品型号
  • 封装
  • 工作温度
  • 包装
  • 价格
  • 现货库存
  • 操作
10s
温馨提示:
订单商品问题请移至我的售后服务提交售后申请,其他需投诉问题可移至我的投诉提交,我们将在第一时间给您答复
返回顶部