h1_key

TI(德州仪器) LM25037
德州仪器 (TI) 全系列产品在线购买
  • TI(德州仪器) LM25037
  • TI(德州仪器) LM25037
  • TI(德州仪器) LM25037
  • TI(德州仪器) LM25037
  • TI(德州仪器) LM25037
  • TI(德州仪器) LM25037
立即查看
您当前的位置: 首页 > 电源管理 > 交流/直流和隔离式直流/直流开关稳压器 > PWM 控制器 > LM25037
LM25037

LM25037

正在供货

具有交替输出、工作温度范围为 -40°C 至 125°C 的 5.5V 至 75V、1.2A 栅极驱动器、双模式 PWM 控制器

产品详情
  • 说明
  • 特性
  • 参数
  • 封装 | 引脚 | 尺寸

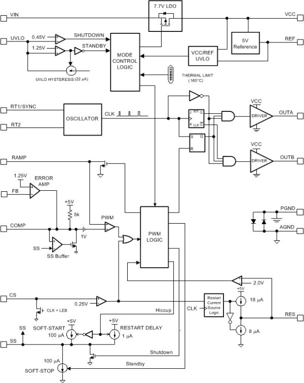
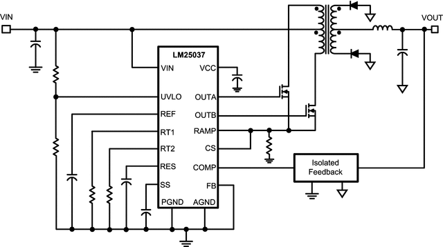
The LM25037 PWM controller contains all the features necessary to implement balanced double-ended power converter topologies, such as push-pull, half-bridge and full-bridge. These double-ended topologies allow for higher efficiencies and greater power densities compared to common single-ended topologies such as the flyback and forward. The LM25037 can be configured for either voltage mode or current mode control with minimum external components. Two alternating gate drive outputs are provided, each capable of 1.2-A peak output current. The LM25037 can be configured to operate directly from the input voltage rail over an ultra-wide range of 5.5 V to 75 V. Additional features include programmable maximum duty cycle limit, line undervoltage lockout, cycle-by-cycle current limit and a hiccup mode fault protection with adjustable timeout delay, soft-start and a 2-MHz capable oscillator with synchronization capability, precision reference and thermal shutdown.

  • Qualified for Automotive Applications
  • AEC-Q100 Qualified With the Following Results:
    • Device Temperature Grade 1: -40°C to +125°C Operating Junction Temperature
    • Device HBM ESD Classification Level 2
    • Device CDM ESD Classification Level C4B
  • Alternating Outputs for Double-Ended Topologies
  • Ultra Wide Input Operating Range from 5.5 V to 75 V
  • Current-Mode or Feed-Forward Voltage-Mode Control
  • Programmable Maximum Duty Cycle Limit
  • 2% Feedback Reference Accuracy
  • High Gain-Bandwidth Error Amplifier
  • Programmable Line Undervoltage Lockout (UVLO) With Adjustable Hysteresis
  • Versatile Dual Mode Overcurrent Protection With Hiccup Delay Timer
  • Programmable Soft-Start
  • Precision 5-V Reference Output
  • Current Sense Leading Edge Blanking
  • Resistor Programmed 2-MHz Capable Oscillator
  • Oscillator Synchronization Capability With Low-Frequency Lockout Protection
  • 16-Pin TSSOP
TopologyFull bridge, Half bridge, Push pull
Control modeCurrent
Duty cycle (max) (%)96
Switching frequency (max) (kHz)2000
FeaturesAdjustable switching frequency, Current limiting, High-voltage startup, Multi-topology, Programmable max duty cycle, Programmable soft start, Synchronization pin
UVLO thresholds on/off (V)Programmable/1.25V
Operating temperature range (°C)-40 to 125
RatingCatalog
Gate drive (typ) (A)1.2
Vin (max) (V)14
TSSOP (PW)1632 mm² 5 x 6.4
产品购买
  • 商品型号
  • 封装
  • 工作温度
  • 包装
  • 价格
  • 现货库存
  • 操作
10s
温馨提示:
订单商品问题请移至我的售后服务提交售后申请,其他需投诉问题可移至我的投诉提交,我们将在第一时间给您答复
返回顶部