h1_key

TI(德州仪器) LM3429-Q1
德州仪器 (TI) 全系列产品在线购买
  • TI(德州仪器) LM3429-Q1
  • TI(德州仪器) LM3429-Q1
  • TI(德州仪器) LM3429-Q1
  • TI(德州仪器) LM3429-Q1
  • TI(德州仪器) LM3429-Q1
  • TI(德州仪器) LM3429-Q1
立即查看
您当前的位置: 首页 > 电源管理 > LED 驱动器 > 汽车 LED 驱动器 > LM3429-Q1
LM3429-Q1

LM3429-Q1

正在供货

适用于恒流 LED 驱动器的汽车类简易 N 沟道控制器

产品详情
  • 说明
  • 特性
  • 参数
  • 封装 | 引脚 | 尺寸

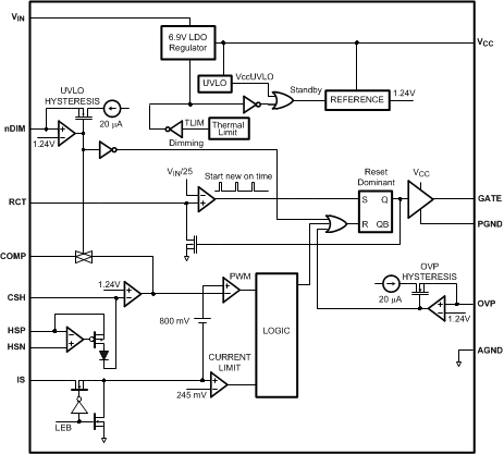
The LM3429 is a versatile high voltage N-channel MosFET controller for LED drivers. It can be easily configured in buck, boost, buck-boost and SEPIC topologies. This flexibility, along with an input voltage rating of 75V, makes the LM3429 ideal for illuminating LEDs in a very diverse, large family of applications.

Adjustable high-side current sense voltage allows for tight regulation of the LED current with the highest efficiency possible. The LM3429 uses Predictive Off-time (PRO) control, which is a combination of peak current-mode control and a predictive off-timer. This method of control eases the design of loop compensation while providing inherent input voltage feed-forward compensation.

The LM3429 includes a high-voltage startup regulator that operates over a wide input range of 4.5 V to 75 V. The internal PWM controller is designed for adjustable switching frequencies of up to 2 MHz, thus enabling compact solutions. Additional features include analog dimming, PWM dimming, overvoltage protection, undervoltage lock-out, cycle-by-cycle current limit, and thermal shutdown.

  • LM3429-Q1 is AEC-Q100 Grade 1 Qualified for
    Automotive Applications
  • VIN Range From 4.5 V to 75 V
  • Adjustable Current Sense Voltage
  • High-Side Current Sensing
  • 2-Ω, 1-A Peak MosFET Gate Driver
  • Input Undervoltage Protection
  • Overvoltage Protection
  • PWM Dimming
  • Analog Dimming
  • Cycle-by-Cycle Current Limit
  • Programmable Switching Frequency
  • Low Profile 14-lead HTSSOP Package
  • Thermal Shutdown
Number of channels1
TopologyBoost Controller, Buck-Boost Controller, SEPIC Controller
RatingAutomotive
Operating temperature range (°C)-40 to 125
Vin (min) (V)4.5
Vin (max) (V)75
Vout (min) (V)3
Vout (max) (V)72
Iout (max) (A)5
Iq (typ) (mA)1.6
Switching frequency (max) (kHz)2000
FeaturesAdjustable Switch Frequency, Enable/Shutdown, Thermal shutdown
HTSSOP (PWP)1432 mm² 5 x 6.4
产品购买
  • 商品型号
  • 封装
  • 工作温度
  • 包装
  • 价格
  • 现货库存
  • 操作
10s
温馨提示:
订单商品问题请移至我的售后服务提交售后申请,其他需投诉问题可移至我的投诉提交,我们将在第一时间给您答复
返回顶部