h1_key

TI(德州仪器) LM5025C
德州仪器 (TI) 全系列产品在线购买
  • TI(德州仪器) LM5025C
  • TI(德州仪器) LM5025C
  • TI(德州仪器) LM5025C
  • TI(德州仪器) LM5025C
  • TI(德州仪器) LM5025C
  • TI(德州仪器) LM5025C
立即查看
您当前的位置: 首页 > 电源管理 > 交流/直流和隔离式直流/直流开关稳压器 > PWM 控制器 > LM5025C
LM5025C

LM5025C

正在供货

具有 P 或 N 沟道钳位 FET 和 90% 最大占空比的 90V 有源钳位电压模式 PWM 控制器

产品详情
  • 说明
  • 特性
  • 参数
  • 封装 | 引脚 | 尺寸

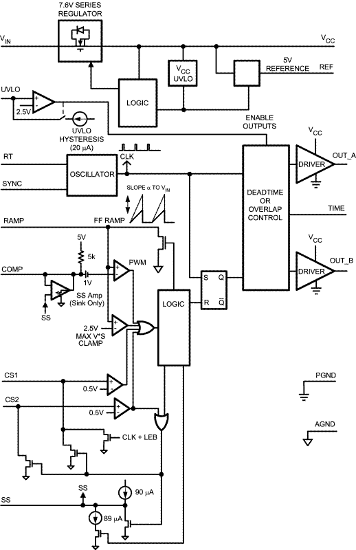
The LM5025C is a functional variant of the LM5025 active clamp PWM controller. The functional differences of the LM5025C are: The maximum duty cycle of the LM5025C is increased from 80% to 91%. The soft-start capacitor charging current is increased from 20 µA to 90 µA. The VCC regulator current limit threshold is increased from 25 mA to 55 mA. The CS1 and CS2 current limit thresholds have been increased to 0.5V. The internal CS2 filter discharge device has been disabled and no longer operates each clock cycle. The internal VCC and VREF regulators continue to operate when the line UVLO pin is below threshold.

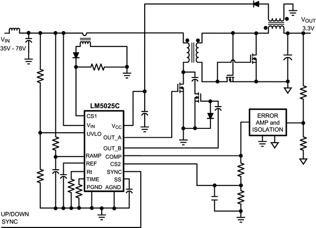
The LM5025C PWM controller contains all of the features necessary to implement power converters utilizing the Active Clamp / Reset technique. With the active clamp technique, higher efficiencies and greater power densities can be realized compared to conventional catch winding or RDC clamp / reset techniques. Two control outputs are provided, the main power switch control (OUT_A) and the active clamp switch control (OUT_B). The two internal compound gate drivers parallel both MOS and Bipolar devices, providing superior gate drive characteristics. This controller is designed for high-speed operation including an oscillator frequency range up to 1MHz and total PWM and current sense propagation delays less than 100 ns. The LM5025C includes a high-voltage start-up regulator that operates over a wide input range of 13V to 90V. Additional features include: Line Under Voltage Lockout (UVLO), softstart, oscillator UP/DOWN sync capability, precision reference and thermal shutdown.

  • Internal Start-Up Bias Regulator
  • 3A Compound Main Gate Driver
  • Programmable Line Under-Voltage Lockout (UVLO) with Adjustable Hysteresis
  • Voltage Mode Control with Feed-Forward
  • Adjustable Dual Mode Over-Current Protection
  • Programmable Overlap or Deadtime between the Main and Active Clamp Outputs
  • Volt x Second Clamp
  • Programmable Soft-start
  • Leading Edge Blanking
  • Single Resistor Programmable Oscillator
  • Oscillator UP / DOWN Sync Capability
  • Precision 5V Reference
  • Thermal Shutdown

Package

  • TSSOP-16

All trademarks are the property of their respective owners.

TopologyActive-clamp forward, Forward
Control modeFeedforward
Duty cycle (max) (%)91
Switching frequency (max) (kHz)1000
FeaturesCurrent limiting, High-voltage startup, Leading edge blanking, Soft start, Supports NFET clamp, Supports PFET clamp, Thermal shutdown
UVLO thresholds on/off (V)Programmable/2.5V
Operating temperature range (°C)-40 to 125
RatingCatalog
Gate drive (typ) (A)3
Vin (max) (V)15
TSSOP (PW)1632 mm² 5 x 6.4
产品购买
  • 商品型号
  • 封装
  • 工作温度
  • 包装
  • 价格
  • 现货库存
  • 操作
10s
温馨提示:
订单商品问题请移至我的售后服务提交售后申请,其他需投诉问题可移至我的投诉提交,我们将在第一时间给您答复
返回顶部