h1_key

TI(德州仪器) LM3881
德州仪器 (TI) 全系列产品在线购买
  • TI(德州仪器) LM3881
  • TI(德州仪器) LM3881
  • TI(德州仪器) LM3881
  • TI(德州仪器) LM3881
  • TI(德州仪器) LM3881
  • TI(德州仪器) LM3881
立即查看
您当前的位置: 首页 > 电源管理 > 定序器 > LM3881
LM3881

LM3881

正在供货

具有可调节延时时间的 3 电压轨简易电源序列发生器

产品详情
  • 说明
  • 特性
  • 参数
  • 封装 | 引脚 | 尺寸

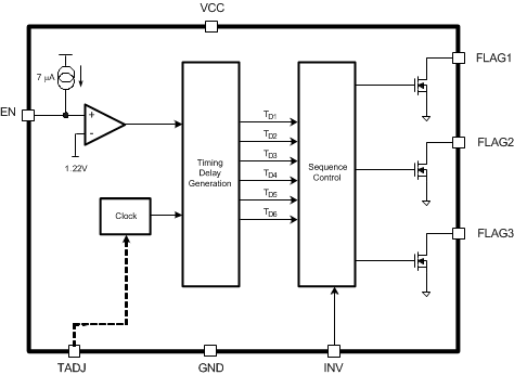
The LM3881 Simple Power Sequencer offers the easiest method to control power up and power down of multiple power supplies (switching or linear regulators). By staggering the start-up sequence, it is possible to avoid latch conditions or large inrush currents that can affect the reliability of the system.

Available in VSSOP-8 package, the Simple Sequencer contains a precision enable pin and three open-drain output flags. When the LM3881 is enabled, the three output flags will sequentially release, after individual time delays, thus permitting the connected power supplies to start up. The output flags will follow a reverse sequence during power down to avoid latch conditions. Time delays are defined using an external capacitor and the output flag states can be inverted by the user.

  • Easiest Method to Sequence Rails
  • Power-Up and Power-Down Control
  • Tiny Footprint
  • Low Quiescent Current of 80 µA
  • Input Voltage Range of 2.7 V to 5.5 V
  • Output Invert Feature
  • Timing Controlled by Small Value External
    Capacitor
Supply voltage (min) (V)2.7
Number of supplies monitored3
Supply voltage (max) (V)5.5
Iq (typ) (mA)0.08
Number of sequenced outputs3
RatingCatalog
Operating temperature range (°C)-40 to 125
VSSOP (DGK)814.7 mm² 3 x 4.9
产品购买
  • 商品型号
  • 封装
  • 工作温度
  • 包装
  • 价格
  • 现货库存
  • 操作
10s
温馨提示:
订单商品问题请移至我的售后服务提交售后申请,其他需投诉问题可移至我的投诉提交,我们将在第一时间给您答复
返回顶部