h1_key

TI(德州仪器) LM22675
德州仪器 (TI) 全系列产品在线购买
  • TI(德州仪器) LM22675
  • TI(德州仪器) LM22675
  • TI(德州仪器) LM22675
  • TI(德州仪器) LM22675
  • TI(德州仪器) LM22675
  • TI(德州仪器) LM22675
立即查看
您当前的位置: 首页 > 电源管理 > 直流/直流开关稳压器 > 降压稳压器 > LM22675
LM22675

LM22675

正在供货

具有精密使能功能的 4.5V 至 42V、1A SIMPLE SWITCHER® 降压转换器

产品详情
  • 说明
  • 特性
  • 参数
  • 封装 | 引脚 | 尺寸

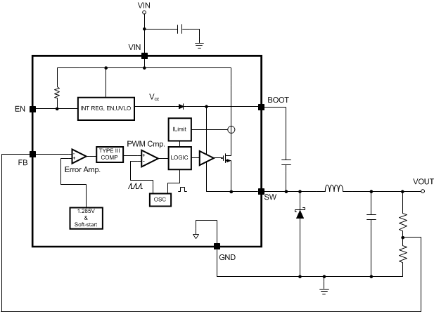
LM22675 开关稳压器可使用最少的外部组件来提供实现高效高压降压稳压器所需的全部功能。这款稳压器易于使用,且集成了一个 42V N 沟道金属氧化物半导体场效应晶体管 (MOSFET) 开关,可提供高达 1A 的负载电流。并且特有出色的线路和负载调节以及高效率 (> 90%)。电压模式控制提供较短的最小接通时间,从而实现了输入和输出电压间的最宽比率。内部环路补偿意味着用户无需承担计算环路补偿组件的枯燥工作。这款稳压器提供 5V 固定输出和可调输出电压两种选项。500kHz 的开关频率使得小型外部组件的使用成为可能并可实现良好的瞬态响应。精密使能输入可简化稳压器控制和系统电源排序。在关断模式下,稳压器流耗仅为 25μA(典型值)。内置软启动功能(典型值 500µs)节省了外部组件。LM22675 还有内置热关断和电流限制以保护器件不受意外过载的影响。

LM22675 是德州仪器 (TI) SIMPLE SWITCHER系列产品。SIMPLE SWITCHER 理念使用最小外部组件数量和 TI WEBENCH 设计工具提供一个易于使用的完整设计。TI 的 WEBENCH 工具包括 诸如 外部组件计算、电气仿真、热学仿真以及内置电路板等特性,用以简化设计。

  • 宽输入电压范围:4.5V 至 42V
  • 内部补偿电压模式控制
  • 在使用低等效串联电阻 (ESR) 陶瓷电容器时保持稳定
  • 200mΩ N 通道金属氧化物半导体场效应晶体管 (MOSFET)
  • 输出电压选项:
    -ADJ(输出电压最低为 1.285V)
    -5.0(输出电压固定为 5V)
  • ±1.5% 反馈基准精度
  • 开关频率为 500kHz
  • -40°C 至 125°C 的工作结温范围
  • 精密使能引脚
  • 集成引导加载二极管
  • 集成软启动
  • 完全 WEBENCH启用
  • 降压和反向降压-升压 应用
  • LM22675Q 是一款汽车级产品,
    符合 AEC-Q100 1 级标准(运行结温范围为 –40°C 至 +125°C)
  • 小外形尺寸 (SO) PowerPAD-8(外露焊盘)封装

应用

  • 工业控制
  • 电信和数通系统
  • 嵌入式系统
  • 转换自 24V、12V 和 5V 标准输入电源轨

All trademarks are the property of their respective owners.

Vin (min) (V)4.5
Vin (max) (V)42
Vout (min) (V)1.285
Vout (max) (V)37
Iout (max) (A)1
Iq (typ) (mA)3.4
Switching frequency (min) (kHz)500
Switching frequency (max) (kHz)500
FeaturesEnable, Over Current Protection
Operating temperature range (°C)-40 to 125
RatingCatalog
Regulated outputs (#)1
Control modeVoltage mode
Duty cycle (max) (%)90
TypeConverter
HSOIC (DDA)829.4 mm² 4.9 x 6
产品购买
  • 商品型号
  • 封装
  • 工作温度
  • 包装
  • 价格
  • 现货库存
  • 操作
10s
温馨提示:
订单商品问题请移至我的售后服务提交售后申请,其他需投诉问题可移至我的投诉提交,我们将在第一时间给您答复
返回顶部