h1_key

TI(德州仪器) LM26480
德州仪器 (TI) 全系列产品在线购买
  • TI(德州仪器) LM26480
  • TI(德州仪器) LM26480
  • TI(德州仪器) LM26480
  • TI(德州仪器) LM26480
  • TI(德州仪器) LM26480
  • TI(德州仪器) LM26480
立即查看
您当前的位置: 首页 > 电源管理 > 多通道 IC (PMIC) > LM26480
LM26480

LM26480

正在供货

具有独立使能和电源正常指示功能的双路 2MHz 1.5A 降压稳压器和双路 300mA LDO

产品详情
  • 说明
  • 特性
  • 参数
  • 封装 | 引脚 | 尺寸

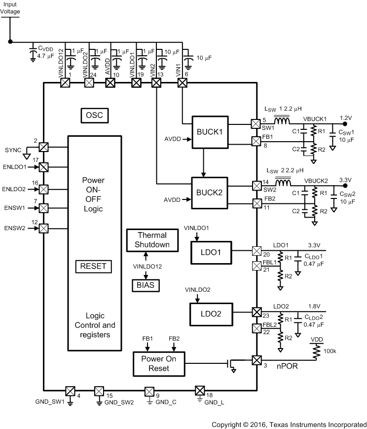
LM26480 是 多功能电源管理单元 (PMU),针对低功耗数字应用进行了优化 。此器件集成了两个高效的 1.5A 降压直流/直流转换器和两个 300mA 线性稳压器。直流/直流降压转换器提供的典型效率为 96%,可实现最低功耗。该器件可提供 软启动、欠压锁定、电流过载保护、热过载保护功能,还具有内部开通复位 (POR) 电路,可监控降压转换器 1 和 2 上的输出电压电平。

  • 输入电压:2.8V 至 5.5V
  • 兼容高级应用 处理器和现场可编程门阵列 (FPGA)
  • 两个低压差线性稳压器 (LDO),用于为内部处理器的运行和 I/O 供电
  • 精密的内部基准电压
  • 热过载保护
  • 电流过载保护
  • 针对 Buck1 和 Buck2 提供外部上电复位功能
  • 配有欠压闭锁检测器,用于监视输入电源电压
  • 降压直流/直流转换器(Buck)
    • 1.5A 输出电流
    • VOUT 范围:
    • Buck1:1.5A 时为 0.8V 至 2V
    • Buck2:1.5A 时为 1V 至 3.3V
    • 效率高达 96%
    • FB 电压精度为 ±3%
    • 2MHz 脉冲宽度调制 (PWM) 开关频率
    • 低负载条件下从 PWM 模式自动切换到脉冲频率调制 (PFM) 模式
    • 自动软启动
  • 线性稳压器 (LDO)
    • VOUT 为 1V 至 3.5V
    • FB 电压精度为 ±3%
    • 300mA 输出电流
    • 25mV 压降(典型值)
Regulated outputs (#)4
ConfigurabilityHardware configurable
Vin (min) (V)2.8
Vin (max) (V)5.5
Iout (max) (A)1.5
FeaturesEnable, Light-load efficiency, Power good, Synchronous rectification, UVLO fixed
Step-up DC/DC converter0
Step-down DC/DC converter2
Step-down DC/DC controller0
Step-up DC/DC controller0
LDO2
Iq (typ) (mA)0.033
RatingCatalog
Switching frequency (max) (kHz)2500
Operating temperature range (°C)-40 to 85
Processor supplierGeneric
Processor nameGeneric
Switching frequency (typ) (kHz)2100
WQFN (RTW)2416 mm² 4 x 4
产品购买
  • 商品型号
  • 封装
  • 工作温度
  • 包装
  • 价格
  • 现货库存
  • 操作
10s
温馨提示:
订单商品问题请移至我的售后服务提交售后申请,其他需投诉问题可移至我的投诉提交,我们将在第一时间给您答复
返回顶部