h1_key

TI(德州仪器) LM34919
德州仪器 (TI) 全系列产品在线购买
  • TI(德州仪器) LM34919
  • TI(德州仪器) LM34919
  • TI(德州仪器) LM34919
  • TI(德州仪器) LM34919
  • TI(德州仪器) LM34919
  • TI(德州仪器) LM34919
立即查看
您当前的位置: 首页 > 电源管理 > 直流/直流开关稳压器 > 降压稳压器 > LM34919
LM34919

LM34919

正在供货

2x1.5mm、8V 至 40V 宽输入电压、600mA、恒定导通时间非同步降压稳压器

产品详情
  • 说明
  • 特性
  • 参数
  • 封装 | 引脚 | 尺寸

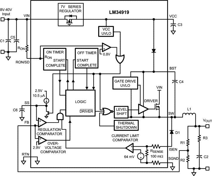
The LM34919 Step Down Switching Regulator features all of the functions needed to implement a low cost, efficient, buck bias regulator capable of supplying 0.6A to the load. This buck regulator contains an N-Channel Buck Switch, and is available in a 10-pin DSBGA package. The constant on-time feedback regulation scheme requires no loop compensation, results in fast load transient response, and simplifies circuit implementation. The operating frequency remains constant with line and load variations due to the inverse relationship between the input voltage and the on-time. The valley current limit results in a smooth transition from constant voltage to constant current mode when current limit is detected, reducing the frequency and output voltage, without the use of foldback. Additional features include: VCC under-voltage lockout, thermal shutdown, gate drive under-voltage lockout, and maximum duty cycle limiter.

  • Integrated N-Channel buck switch
  • Integrated start-up regulator
  • Input Voltage Range: 8V to 40V
  • No loop compensation required
  • Ultra-Fast transient response
  • Operating frequency remains constant with load current and input voltage
  • Maximum switching frequency: 2.0 MHz
  • Maximum Duty Cycle Limited During Start-Up
  • Adjustable output voltage
  • Valley Current Limit At 0.64A
  • Precision internal reference
  • Low bias current
  • Highly efficient operation
  • Thermal shutdown
  • 10-Pin DSBGA Package
Vin (min) (V)8
Vin (max) (V)40
Vout (min) (V)2.5
Vout (max) (V)35
Iout (max) (A)0.6
Iq (typ) (mA)0.5
Switching frequency (min) (kHz)50
Switching frequency (max) (kHz)2000
FeaturesEnable, Over Current Protection
Operating temperature range (°C)-40 to 125
RatingCatalog
Regulated outputs (#)1
Control modeConstant on-time (COT)
Duty cycle (max) (%)98
TypeConverter
DSBGA (YPA)103.9375 mm² 2.25 x 1.75
产品购买
  • 商品型号
  • 封装
  • 工作温度
  • 包装
  • 价格
  • 现货库存
  • 操作
10s
温馨提示:
订单商品问题请移至我的售后服务提交售后申请,其他需投诉问题可移至我的投诉提交,我们将在第一时间给您答复
返回顶部