h1_key

TI(德州仪器) LP38855
德州仪器 (TI) 全系列产品在线购买
  • TI(德州仪器) LP38855
  • TI(德州仪器) LP38855
  • TI(德州仪器) LP38855
  • TI(德州仪器) LP38855
  • TI(德州仪器) LP38855
  • TI(德州仪器) LP38855
立即查看
您当前的位置: 首页 > 电源管理 > 线性和低压降 (LDO) 稳压器 > LP38855
LP38855

LP38855

正在供货

具有使能功能的 1.5A、低输入电压 (0.98V)、超低压降稳压器

产品详情
  • 说明
  • 特性
  • 参数
  • 封装 | 引脚 | 尺寸

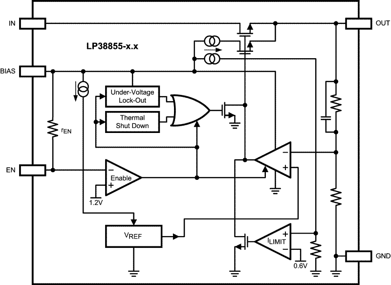
The LP38855 is a high-current, fast-response regulator which can maintain output voltage regulation with an extremely low input to output voltage drop. Fabricated on a CMOS process, the device operates from two input voltages: VBIAS provides power for the internal bias and control circuits, as well as drive for the gate of the N-MOS power transistor, while VIN supplies power to the load. The use of an external bias rail allows the part to operate from ultra low VIN voltages. Unlike bipolar regulators, the CMOS architecture consumes extremely low quiescent current at any output load current. The use of an N-MOS power transistor results in wide bandwidth, yet minimum external capacitance is required to maintain loop stability.

The fast transient response of this device makes it suitable for use in powering DSP, Microcontroller Core voltages and Switch Mode Power Supply post regulators. The LP38855 is available in TO-220 and DDPAK/TO-263 5-Lead packages.

Dropout Voltage: 130 mV (typical) at 1.5A load current.

Low Ground Pin Current: 10 mA (typical) at 1.5A load current.

Shutdown Current: 1 µA (typical) IIN(GND) when EN pin is low.

Precision Output Voltage: ±1.0% for TJ = 25°C and ±2.0% for 0°C ≤ TJ ≤ +125°C, across all line and load conditions

  • Standard VOUT Values of 0.8V and 1.2V
  • Wide VBIAS Supply Operating Range of 3.0V to 5.5V
  • Stable with 10 µF Ceramic Capacitors
  • Dropout Voltage of 130 mV (Typical) at 1.5A Load Current
  • Precision Output Voltage Across All Line and Load Conditions:
    • ±1.0% for TJ = 25°C
    • ±2.0% for 0°C ≤ TJ ≤ +125°C
    • ±3.0% for -40°C ≤ TJ ≤ +125°C
  • Over-Temperature and Over-Current Protection
  • Available in 5 Lead TO-220 and DDPAK/TO-263 Packages
  • Custom VOUT Values between 0.8V and 1.2V are Available
  • -40°C to +125°C Operating Temperature Range

All trademarks are the property of their respective owners.

Output optionsFixed Output
Iout (max) (A)1.5
Vin (max) (V)5.5
Vin (min) (V)0.98
Vout (max) (V)1.2
Vout (min) (V)0.8
Fixed output options (V)0.8, 1.2
Noise (µVrms)150
Iq (typ) (mA)10
Thermal resistance θJA (°C/W)60
RatingCatalog
Load capacitance (min) (µF)10
Regulated outputs (#)1
FeaturesEnable
Accuracy (%)2
PSRR at 100 KHz (dB)37
Dropout voltage (Vdo) (typ) (mV)130
Operating temperature range (°C)-40 to 125
TO-220 (NDH)586.0552 mm² 10.16 x 8.47
TO-263 (KTT)5154.8384 mm² 10.16 x 15.24
产品购买
  • 商品型号
  • 封装
  • 工作温度
  • 包装
  • 价格
  • 现货库存
  • 操作
10s
温馨提示:
订单商品问题请移至我的售后服务提交售后申请,其他需投诉问题可移至我的投诉提交,我们将在第一时间给您答复
返回顶部