h1_key

TI(德州仪器) LM3880
德州仪器 (TI) 全系列产品在线购买
  • TI(德州仪器) LM3880
  • TI(德州仪器) LM3880
  • TI(德州仪器) LM3880
  • TI(德州仪器) LM3880
  • TI(德州仪器) LM3880
  • TI(德州仪器) LM3880
立即查看
您当前的位置: 首页 > 电源管理 > 定序器 > LM3880
LM3880

LM3880

正在供货

具有固定延时时间的 3 电压轨简易电源序列发生器

产品详情
  • 说明
  • 特性
  • 参数
  • 封装 | 引脚 | 尺寸

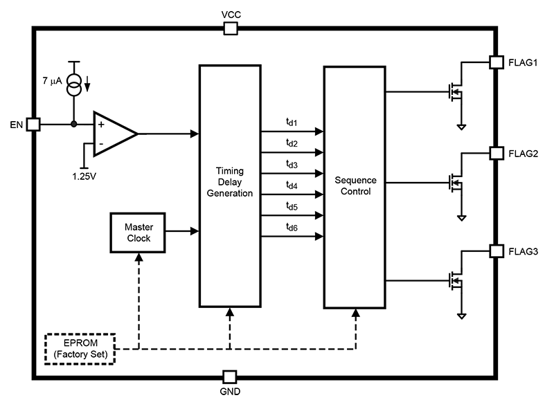
LM3880 简单电源序列发生器提供了非常简单的方法来控制多个独立电压轨的加电定序和断电定序。通过错开启动序列,可以避免可能影响系统可靠性的锁存情况或大浪涌电流。

该简单序列发生器采用 6 引脚 SOT-23 封装,包含一个精密使能引脚和三个开漏输出标志。开漏输出标志允许它们可以被上拉到与序列发生器 VDD 分离的不同电压电源(只要它们不超过建议的最大电压(比 VDD 大 0.3V)即可),以便与需要一系列不同使能信号的 IC 相连接。当 LM3880 启用时,三个输出标志将在各个延时时间后依次释放,从而允许连接的电源启动。在断电期间,输出标志将遵循相反的序列,以避免锁存情况。

EPROM 功能使每个延迟和序列完全可调。如需请求非标准配置,请联系德州仪器 (TI)。

  • 用于通过单个输入信号对 3 个电压轨进行时序控制的简单解决方案
  • 可轻松级联多达三个器件,从而对多达九个电压轨进行排序
  • 上电和断电控制
  • 2.9mm x 1.6mm 微型封装
  • 低静态电流:25µA
  • 输入电压范围:2.7V 至 5.5V
  • 提供了标准时序选项
Supply voltage (min) (V)2.7
Supply voltage (max) (V)5.5
Iq (typ) (mA)0.025
Time delay (ms)2, 10, 16, 30, 60, 120
Number of sequenced outputs3
RatingCatalog
Operating temperature range (°C)-40 to 125
SOT-23 (DBV)68.12 mm² 2.9 x 2.8
产品购买
  • 商品型号
  • 封装
  • 工作温度
  • 包装
  • 价格
  • 现货库存
  • 操作
10s
温馨提示:
订单商品问题请移至我的售后服务提交售后申请,其他需投诉问题可移至我的投诉提交,我们将在第一时间给您答复
返回顶部