h1_key

TI(德州仪器) UC2854B-EP
德州仪器 (TI) 全系列产品在线购买
  • TI(德州仪器) UC2854B-EP
  • TI(德州仪器) UC2854B-EP
  • TI(德州仪器) UC2854B-EP
  • TI(德州仪器) UC2854B-EP
  • TI(德州仪器) UC2854B-EP
  • TI(德州仪器) UC2854B-EP
立即查看
您当前的位置: 首页 > 电源管理 > 交流/直流和隔离式直流/直流开关稳压器 > 功率因数校正 (PFC) 控制器 > UC2854B-EP
UC2854B-EP

UC2854B-EP

正在供货

增强型产品,高级高功率因数前置稳压器

产品详情
  • 说明
  • 特性
  • 参数
  • 封装 | 引脚 | 尺寸

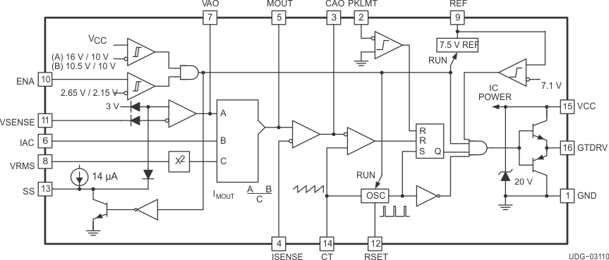
The UC2854B products are pin compatible enhanced versions of the UC2854. Like the UC2854, these products provide all of the functions necessary for active power factor corrected preregulators. The controller achieves near unity power factor by shaping the ac-input line current waveform to correspond to the ac-input line voltage. To do this the UC2854B uses average current mode control. Average current mode control maintains stable, low distortion sinusoidal line current without the need for slope compensation, unlike peak current mode control.

A 1% 7.5-V reference, fixed frequency oscillator, PWM, voltage amplifier with soft-start, line voltage feedforward (VRMS squarer), input supply voltage clamp, and over current comparator round out the list of features.

The UC2854B is available in a DW (SOIC-wide) package.

The UC2854A/B products improve upon the UC2854 by offering a wide bandwidth, low offset current amplifier, a faster responding and improved accuracy enable comparator, a VREF GOOD comparator, UVLO threshold options (16 V/10 V for offline, 10.5 V/10 V for startup from an auxiliary 12-V regulator), lower startup supply current, and an enhanced multiply/divide circuit.

New features like the amplifier output clamps, improved amplifier current sinking capability, and low offset VAC pin reduce the external component count while improving performance. Improved common mode input range of the multiplier output/current amplifier input allow the designer greater flexibility in choosing a method for current sensing. Unlike its predecessor, RSET controls only oscillator charging current and has no effect on clamping the maximum multiplier output current. This current is now clamped to a maximum of 2 × IAC at all times which simplifies the design process and provides foldback power limiting during brownout and extreme low line conditions.

  • Controlled Baseline
    • One Assembly/Test Site, One Fabrication Site
  • Extended Temperature Performance of -55°C to 125°C
  • Enhanced Diminishing Manufacturing Sources (DMS) Support
  • Enhanced Product-Change Notification
  • Qualification Pedigree(1)
  • Controls Boost PWM to Near-Unity Power Factor
  • Limits Line Current Distortion to <3%
  • World-Wide Operation Without Switches
  • Accurate Power Limiting
  • Fixed-Frequency Average Current-Mode Control
  • High Bandwidth (5 MHz), Low-Offset Current Amplifier
  • Integrated Current- and Voltage Amplifier Output Clamps
  • Multiplier Improvements: Linearity, 500 mV VAC Offset (Eliminates External Resistor), 0 V to 5 V Multout Common-Mode Range
  • VREF GOOD Comparator
  • Faster and Improved Accuracy ENABLE Comparator
  • UVLO Options (16 V/10 V or 10.5 V/10 V)
  • 300-µA Start-Up Supply Current
TopologyBoost
Control modeCCM
Switching frequency (max) (kHz)200
UVLO thresholds on/off (V)10.5/10
Vin (max) (V)20
Features> 750 W applications, Average current mode, Continuous Control Mode, Enable, Undervoltage protection
RatingHiRel Enhanced Product
Operating temperature range (°C)-55 to 125
Duty cycle (max) (%)95
SOIC (DW)16106.09 mm² 10.3 x 10.3
产品购买
  • 商品型号
  • 封装
  • 工作温度
  • 包装
  • 价格
  • 现货库存
  • 操作
10s
温馨提示:
订单商品问题请移至我的售后服务提交售后申请,其他需投诉问题可移至我的投诉提交,我们将在第一时间给您答复
返回顶部