h1_key

TI(德州仪器) LM3743
德州仪器 (TI) 全系列产品在线购买
  • TI(德州仪器) LM3743
  • TI(德州仪器) LM3743
  • TI(德州仪器) LM3743
  • TI(德州仪器) LM3743
  • TI(德州仪器) LM3743
  • TI(德州仪器) LM3743
立即查看
您当前的位置: 首页 > 电源管理 > 直流/直流开关稳压器 > 降压稳压器 > LM3743
LM3743

LM3743

正在供货

具有完整故障保护功能的高性能同步降压控制器

产品详情
  • 说明
  • 特性
  • 参数
  • 封装 | 引脚 | 尺寸

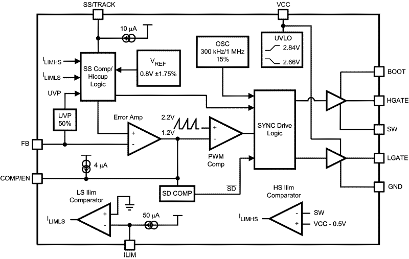
The LM3743 is a DC-DC voltage mode PWM buck controller featuring synchronous rectification at 300 kHz or 1 MHz. It can deliver current as high as 20A and step down from an input voltage between 3V and 5.5V down to a minimum output voltage of 0.8V, with a ±1.75% internal reference accuracy. The LM3743 provides a set of comprehensive fault protection features such as high-side current limit, output under-voltage protection, and low-side current limit. When any of these fault protection features are engaged, it enters a hiccup protection mode which is suitable for high reliability systems such as rack mounted servers and telecom base station subsystems. The LM3743 also employs a proprietary monolithic glitch free pre-bias start-up method suited for FPGA and ASIC logic devices. An external programmable soft-start allows for tracking and timing flexibility. The driver features 1.6Ω of pull-up resistance and 1Ω of pull-down drive resistance for high power density and very efficient power processing.

  • Input Voltage From 3.0V to 5.5V
  • Output Voltage Adjustable Down to 0.8V
  • Reference Accuracy: ±1.75%, over Full Temperature and Input Voltage Range
  • High-Side and Low-Side N-Channel MOSFETs
  • Switching Frequency Options of 1 MHz or 300 kHz
  • Comprehensive Fault Protection Features:
    • High-Side Current Limit
    • Low-Side Current Limit
    • Output Under-Voltage Protection
  • Hiccup Mode Protection Eliminates Thermal Runaway During Fault Conditions
  • Externally Programmable Soft-Start with Tracking Capability
  • Pre-Bias Start-Up Capability
  • VSSOP-10 Package

All trademarks are the property of their respective owners.

Vin (min) (V)3
Vin (max) (V)5.5
Vout (min) (V)0.8
Vout (max) (V)4.6
Iout (max) (A)10
Iq (typ) (mA)1.8
Switching frequency (min) (kHz)300
Switching frequency (max) (kHz)1000
FeaturesEnable, Pre-Bias Start-Up, Tracking
Operating temperature range (°C)-40 to 125
Regulated outputs (#)1
Number of phases1
RatingCatalog
Control modeVoltage mode
TypeController
VSSOP (DGS)1014.7 mm² 3 x 4.9
产品购买
  • 商品型号
  • 封装
  • 工作温度
  • 包装
  • 价格
  • 现货库存
  • 操作
10s
温馨提示:
订单商品问题请移至我的售后服务提交售后申请,其他需投诉问题可移至我的投诉提交,我们将在第一时间给您答复
返回顶部