h1_key

TI(德州仪器) TPS40190
德州仪器 (TI) 全系列产品在线购买
  • TI(德州仪器) TPS40190
  • TI(德州仪器) TPS40190
  • TI(德州仪器) TPS40190
  • TI(德州仪器) TPS40190
  • TI(德州仪器) TPS40190
  • TI(德州仪器) TPS40190
立即查看
您当前的位置: 首页 > 电源管理 > 直流/直流开关稳压器 > 降压稳压器 > TPS40190
TPS40190

TPS40190

正在供货

4.5V 至 15V、20A 同步降压控制器

产品详情
  • 说明
  • 特性
  • 参数
  • 封装 | 引脚 | 尺寸

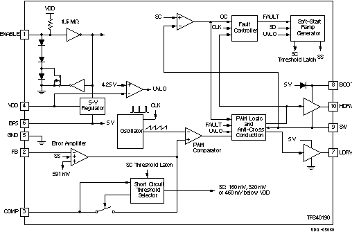
TPS40190 是一款成本更低的同步降压控制器,额定工作电压范围为 4.5V 至 15V,并且可实现固定频率电压模式电源。该控制器使用自适应反跨导方案来预防高侧和整流器 MOSFET 同时打开,从而防止两个 MOSFET 中出现击穿电流。

该控制器还提供三个短路保护阈值数值,用户可从中择一。可通过从 COMP 连接到 GND 的单个外部电阻器对保护等级进行设置。在启动期间,可检测连接到 COMP 的阻抗,并将信息解码,以便在三个阈值中选择一个。如果控制器检测到输出短路,则会关闭两个 MOSFET,并在达到超时时间后尝试重启。这能在持续故障情况下实现有限的功率耗散。

TPS40190 可提供强大的驱动器以最大限度减小功率级中的开关损耗,降低 MOSFET 中积累的热量,并允许使用更大的 MOSFET 而不会影响开关时间。

  • 输入工作电压范围:4.5V 至 15V
  • 基准为 0.591V ±1%
  • 电压模式控制
  • 适用于内部管理、驱动器电源和轻外部负载的内部 5V 稳压器
  • 可选短路保护阈值
  • 预偏置输出安全保护
  • 300kHz 固定开关频率
  • 内部软启动
  • 小型 3mm × 3mm、10 引脚 SON 封装
  • 适用于 N 沟道 MOSFET 的自举驱动器
  • 自适应反跨导功能
  • 内部自举二极管
  • 用于降低开关损耗的 1.2A 驱动器
Vin (min) (V)4.5
Vin (max) (V)15
Vout (min) (V)0.6
Vout (max) (V)12.75
Iout (max) (A)20
Iq (typ) (mA)2.5
Switching frequency (min) (kHz)300
Switching frequency (max) (kHz)300
FeaturesEnable, Pre-Bias Start-Up, Synchronous Rectification
Operating temperature range (°C)-40 to 85
Regulated outputs (#)1
Number of phases1
RatingCatalog
Control modeVoltage mode
TypeController
VSON (DRC)109 mm² 3 x 3
产品购买
  • 商品型号
  • 封装
  • 工作温度
  • 包装
  • 价格
  • 现货库存
  • 操作
10s
温馨提示:
订单商品问题请移至我的售后服务提交售后申请,其他需投诉问题可移至我的投诉提交,我们将在第一时间给您答复
返回顶部