h1_key

TI(德州仪器) LM5115A
德州仪器 (TI) 全系列产品在线购买
  • TI(德州仪器) LM5115A
  • TI(德州仪器) LM5115A
  • TI(德州仪器) LM5115A
  • TI(德州仪器) LM5115A
  • TI(德州仪器) LM5115A
  • TI(德州仪器) LM5115A
立即查看
您当前的位置: 首页 > 电源管理 > 直流/直流开关稳压器 > 降压稳压器 > LM5115A
LM5115A

LM5115A

正在供货

具有上电/断电跟踪功能的 75V、次级侧后置稳压器/同步降压控制器

产品详情
  • 说明
  • 特性
  • 参数
  • 封装 | 引脚 | 尺寸

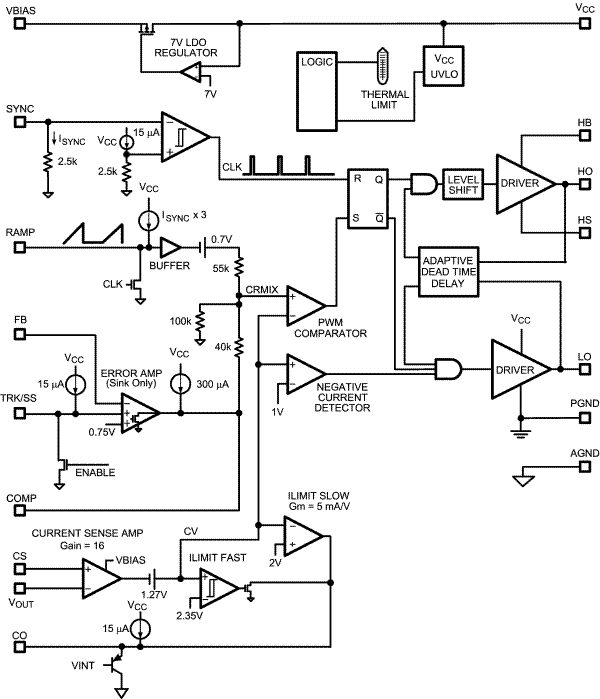
The LM5115A controller contains all of the features necessary to produce multiple tracking outputs using the Secondary Side Post Regulation (SSPR) technique. The SSPR technique develops a highly efficient and well regulated auxiliary output from the secondary side switching waveform of an isolated power converter. LM5115A can be also used as a standalone DC/DC synchronous buck controller (Refer to section). Regulation of the auxiliary output voltage is achieved by leading edge pulse width modulation (PWM) of the main channel duty cycle. Leading edge modulation is compatible with either current mode or voltage mode control of the main output. The LM5115A drives external high-side and low-side NMOS power switches configured as a synchronous buck regulator. A current sense amplifier provides overload protection and operates over a wide common mode input range. Additional features include a low dropout (LDO) bias regulator, error amplifier, precision reference, adaptive dead time control of the gate signals and thermal shutdown.

  • Power-up/Power-down Tracking
  • Self-synchronization to Main Channel Output
  • Leading Edge Pulse Width Modulation
  • Valley Current Mode Control
  • Standalone DC/DC Synchronous Buck Mode
  • Operates from AC or DC Input up to 75V
  • Wide 4.5V to 30V Bias Supply Range
  • Wide 0.75V to 13.5V Output Range.
  • Top and Bottom Gate Drivers Sink 2.5A Peak
  • Adaptive Gate Driver Dead-time Control
  • Wide Bandwidth Error Amplifier (4MHz)
  • Programmable Soft-start
  • Thermal Shutdown Protection
  • TSSOP-16 Package

All trademarks are the property of their respective owners.

Vin (min) (V)4.5
Vin (max) (V)75
Vout (min) (V)0.75
Vout (max) (V)13.5
Switching frequency (min) (kHz)1000
Switching frequency (max) (kHz)1000
FeaturesFrequency synchronization, Power good
Operating temperature range (°C)-40 to 125
Regulated outputs (#)1
Number of phases1
RatingCatalog
Control modecurrent mode
TypeController
TSSOP (PW)1632 mm² 5 x 6.4
产品购买
  • 商品型号
  • 封装
  • 工作温度
  • 包装
  • 价格
  • 现货库存
  • 操作
10s
温馨提示:
订单商品问题请移至我的售后服务提交售后申请,其他需投诉问题可移至我的投诉提交,我们将在第一时间给您答复
返回顶部