h1_key

TI(德州仪器) LM2852
德州仪器 (TI) 全系列产品在线购买
  • TI(德州仪器) LM2852
  • TI(德州仪器) LM2852
  • TI(德州仪器) LM2852
  • TI(德州仪器) LM2852
  • TI(德州仪器) LM2852
  • TI(德州仪器) LM2852
立即查看
您当前的位置: 首页 > 电源管理 > 直流/直流开关稳压器 > 降压稳压器 > LM2852
LM2852

LM2852

正在供货

2A 500/1500kHz 同步降压稳压器

产品详情
  • 说明
  • 特性
  • 参数
  • 封装 | 引脚 | 尺寸

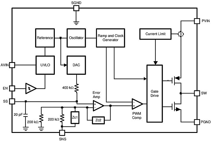
LM2852Simple Switcher同步降压稳压器是一款高频降压开关稳压器,能够驱动高达 2A 的负载,并且拥有出色的线路和负载调节性能。LM2852 的输入电压范围为 2.85V 至
5.5V,输出电压可由厂家编程设定,设定范围为 0.8V 至 3.3V(以 100mV 为单位增量)。LM2852 有两种开关频率可供选择,即 –500kHz (LM2852Y) 或 1.5MHz (LM2852X)。该器件还 具有 内部 III 型补偿,可提供一套低组件数的解决方案。LM2852 采用带外露焊盘的 HTSSOP-14 封装,提升了自身的散热性能。

  • 输入电压范围为 2.85V 至 5.5V
  • 厂家 EEPROM 设定的输出电压范围为 0.8V 至 3.3V(以 100mV 为单位增量)
  • 最大负载电流为 2A
  • 电压模式控制
  • 内部 III 型补偿
  • 开关频率:500kHz 或 1.5MHz
  • 待机电流低至 10µA
  • 内部 60mΩ MOSFET 开关
  • 标准电压选项:0.8/1/1.2/1.5/1.8/2.5/3.3V

应用

  • 低电压负载点稳压
  • 面向现场可编程门阵列 (FPGA)/数字信号处理器 (DSP)/特定用途集成电路 (ASIC) 内核电源的本地解决方案
  • 宽带联网和通信基础设施
  • 便携式计算

All trademarks are the property of their respective owners.

Vin (min) (V)2.85
Vin (max) (V)5.5
Vout (min) (V)0.8
Vout (max) (V)3.3
Iout (max) (A)2
Iq (typ) (mA)0.85
Switching frequency (min) (kHz)500
Switching frequency (max) (kHz)1500
FeaturesEnable, Synchronous Rectification, Tracking
Operating temperature range (°C)-40 to 125
RatingCatalog
Regulated outputs (#)1
Control modeVoltage mode
Duty cycle (max) (%)100
TypeConverter
HTSSOP (PWP)1432 mm² 5 x 6.4
产品购买
  • 商品型号
  • 封装
  • 工作温度
  • 包装
  • 价格
  • 现货库存
  • 操作
10s
温馨提示:
订单商品问题请移至我的售后服务提交售后申请,其他需投诉问题可移至我的投诉提交,我们将在第一时间给您答复
返回顶部