h1_key

TI(德州仪器) LM5025A
德州仪器 (TI) 全系列产品在线购买
  • TI(德州仪器) LM5025A
  • TI(德州仪器) LM5025A
  • TI(德州仪器) LM5025A
  • TI(德州仪器) LM5025A
  • TI(德州仪器) LM5025A
  • TI(德州仪器) LM5025A
立即查看
您当前的位置: 首页 > 电源管理 > 交流/直流和隔离式直流/直流开关稳压器 > PWM 控制器 > LM5025A
LM5025A

LM5025A

正在供货

具有 P 或 N 沟道钳位 FET 和 0.5V CS 阈值的 90V 有源钳位电压模式 PWM 控制器

产品详情
  • 说明
  • 特性
  • 参数
  • 封装 | 引脚 | 尺寸

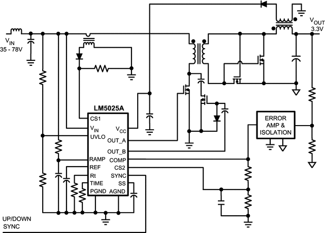
The LM5025A is a functional variant of the LM5025 active clamp PWM controller. The functional differences of the LM5025A are that the CS1 and CS2 current limit thresholds have been increased to 0.5 V, the internal CS2 filter discharge device has been disabled and no longer operates each clock cycle, and the internal VCC and VREF regulators continue to operate when the line UVLO pin is below threshold.

The LM5025A PWM controller contains all of the features necessary to implement power converters using the Active Clamp / Reset technique. With the active clamp technique, higher efficiencies and greater power densities can be realized compared to conventional catch winding or RDC clamp / reset techniques. Two control outputs are provided: the main power switch control (OUT_A) and the active clamp switch control (OUT_B). The two internal compound gate drivers parallel both MOS and bipolar devices, providing superior gate drive characteristics. This controller is designed for high-speed operation including an oscillator frequency range up to 1 MHz and total PWM and current sense propagation delays less than 100 ns. The LM5025A includes a high-voltage start-up regulator that operates over a wide input range of 13 V to 90 V. Additional features include: line undervoltage lockout (UVLO), soft start, oscillator UP and DOWN sync capability, precision reference, and thermal shutdown.

  • Internal Start-Up Bias Regulator
  • 3-A Compound Main Gate Driver
  • Programmable Line Undervoltage Lockout (UVLO) With Adjustable Hysteresis
  • Voltage Mode Control With Feedforward
  • Adjustable Dual Mode Overcurrent Protection
  • Programmable Overlap or Dead Time Between the Main and Active Clamp Outputs
  • Volt × Second Clamp
  • Programmable Soft Start
  • Leading Edge Blanking
  • Single Resistor Programmable Oscillator
  • Oscillator UP and DOWN Sync Capability
  • Precision 5-V Reference
  • Thermal Shutdown
  • Packages:
    • 16-Pin TSSOP
    • Thermally Enhanced 16-Pin WSON (5 mm × 5 mm)
TopologyActive-clamp forward, Forward
Control modeFeedforward
Duty cycle (max) (%)80
Switching frequency (max) (kHz)1000
FeaturesCurrent limiting, High-voltage startup, Leading edge blanking, Soft start, Supports NFET clamp, Supports PFET clamp, Thermal shutdown
UVLO thresholds on/off (V)Programmable/2.5V
Operating temperature range (°C)-40 to 125
RatingCatalog
Gate drive (typ) (A)3
Vin (max) (V)15
TSSOP (PW)1632 mm² 5 x 6.4
WSON (NHQ)1625 mm² 5 x 5
产品购买
  • 商品型号
  • 封装
  • 工作温度
  • 包装
  • 价格
  • 现货库存
  • 操作
10s
温馨提示:
订单商品问题请移至我的售后服务提交售后申请,其他需投诉问题可移至我的投诉提交,我们将在第一时间给您答复
返回顶部