h1_key

TI(德州仪器) UC2856Q
德州仪器 (TI) 全系列产品在线购买
  • TI(德州仪器) UC2856Q
  • TI(德州仪器) UC2856Q
  • TI(德州仪器) UC2856Q
  • TI(德州仪器) UC2856Q
  • TI(德州仪器) UC2856Q
  • TI(德州仪器) UC2856Q
立即查看
您当前的位置: 首页 > 电源管理 > 交流/直流和隔离式直流/直流开关稳压器 > PWM 控制器 > UC2856Q
UC2856Q

UC2856Q

正在供货

工作温度范围为 -40°C 至 125°C 的 40V、1.5A 电流模式 1MHz PWM 控制器

产品详情
  • 说明
  • 特性
  • 参数
  • 封装 | 引脚 | 尺寸

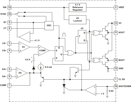
The UC2856 is a high performance version of the popular UC2846 series of current mode controllers, and is intended for both design upgrades and new applications where speed and accuracy are important. All input to output delays have been minimized, and the current sense output is slew rate limited to reduce noise sensitivity. Fast 1.5-A peak output stages have been added to allow rapid switching of power FETs.

A low impedance TTL compatible sync output has been implemented with a 3-state function when used as a sync input.

Internal chip grounding has been improved to minimize internal noise caused when driving large capacitive loads. This, in conjunction with the improved differential current sense amplifier, results in enhanced noise immunity.

Other features include a trimmed oscillator current (8%) for accurate frequency and dead time control; a 1 V, 5% shutdown threshold; and 4 kV minimum ESD protection on all pins.

  • Pin-for-Pin Compatible With the UC2846
  • 65-ns Typical Delay From Shutdown to
    Outputs and 50-ns Typical Delay From
    Sync to Outputs
  • Improved Current Sense Amplifier With
    Reduced Noise Sensitivity
  • Differential Current Sense With 3-V
    Common Mode Range
  • Trimmed Oscillator Discharge Current for
    Accurate Deadband Control
  • Accurate 1-V Shutdown Threshold
  • High Current Dual Totem Pole
    Outputs (1.5-A peak)
  • TTL Compatible Oscillator SYNC Pin
    Thresholds
  • 4-kV ESD Protection

TopologyBoost, Flyback, Forward, Full bridge, Half bridge, Push pull
Control modeCurrent
Duty cycle (max) (%)50
Switching frequency (max) (kHz)1000
UVLO thresholds on/off (V)7.7/7
Operating temperature range (°C)-40 to 125
RatingAutomotive
Gate drive (typ) (A)1.5
Vin (max) (V)40
SOIC (DW)16106.09 mm² 10.3 x 10.3
产品购买
  • 商品型号
  • 封装
  • 工作温度
  • 包装
  • 价格
  • 现货库存
  • 操作
10s
温馨提示:
订单商品问题请移至我的售后服务提交售后申请,其他需投诉问题可移至我的投诉提交,我们将在第一时间给您答复
返回顶部