h1_key

TI(德州仪器) TPS60402-Q1
德州仪器 (TI) 全系列产品在线购买
  • TI(德州仪器) TPS60402-Q1
  • TI(德州仪器) TPS60402-Q1
  • TI(德州仪器) TPS60402-Q1
  • TI(德州仪器) TPS60402-Q1
  • TI(德州仪器) TPS60402-Q1
  • TI(德州仪器) TPS60402-Q1
立即查看
您当前的位置: 首页 > 电源管理 > 直流/直流开关稳压器 > 电荷泵(无电感器) > TPS60402-Q1
TPS60402-Q1

TPS60402-Q1

正在供货

具有 50kHz 固定频率的汽车类非稳压 60mA 电荷泵电压逆变器

产品详情
  • 说明
  • 特性
  • 参数
  • 封装 | 引脚 | 尺寸

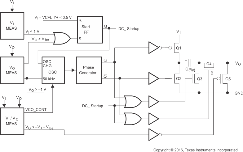
The TPS6040x-Q1 family of devices generate an unregulated negative output voltage from an input voltage ranging from 1.8 V to 5.25 V. The devices are typically supplied by a preregulated supply rail of 5 V or 3.3 V. Due to its wide-input voltage range, two or three NiCd, NiMH, or alkaline battery cells, as well as one Li-Ion cell, can also power them.

Only three external 1-µF capacitors are required to build a complete DC-DC charge pump inverter. Assembled in a 5-pin SOT-23 package, the complete converter can be built on a 50-mm2 board area. Replacing the Schottky diode typically needed for start-up into load with integrated circuitry can achieve additional board area and component count reduction.

The TPS6040x-Q1 can deliver a maximum output current of 60 mA, with a typical conversion efficiency of greater than 90% over a wide output current range. Three device options TPS60401/2/3-Q1 with 20-kHz, 50-kHz, and 250-kHz fixed frequency operation are available. TPS60400-Q1 device comes with a variable switching frequency to reduce operating current in applications with a wide load range and enables the design with low-value capacitors.

  • Qualified for Automotive Applications
  • AEC-Q100 Test Guidance With the Following Results:
    • Device Temperature Grade 1: –40°C to +125°C Ambient Operating Temperature Range
    • Device HBM ESD Classification Level 2
    • Device CDM ESD Classification Level C6
  • Inverts Input Supply Voltage
  • Up to 60-mA Output Current
  • Only Three Small 1-µF Ceramic Capacitors Needed
  • Input Voltage Range From 1.8 V to 5.25 V
  • PowerSave-Mode for Improved Efficiency at Low Output Currents (TPS60400-Q1)
  • Device Quiescent Current Typical: 100 µA
  • Integrated Active Schottky-Diode for Start-Up Into Load
  • Small 5-Pin SOT23 Package
  • Evaluation Module Available: TPS60400EVM-178
Vin (min) (V)1.8
Vin (max) (V)5.25
Vout (min) (V)-1.8
Vout (max) (V)-5.25
Iout (max) (A)0.06
Regulated outputs (#)1
Switching frequency (min) (kHz)50
Switching frequency (max) (kHz)50
Iq (typ) (mA)0.12
FeaturesAdjustable current limit
Operating temperature range (°C)-40 to 125
RatingAutomotive
TypeCharge pump
SOT-23 (DBV)58.12 mm² 2.9 x 2.8
产品购买
  • 商品型号
  • 封装
  • 工作温度
  • 包装
  • 价格
  • 现货库存
  • 操作
10s
温馨提示:
订单商品问题请移至我的售后服务提交售后申请,其他需投诉问题可移至我的投诉提交,我们将在第一时间给您答复
返回顶部