h1_key

TI(德州仪器) LM2735-Q1
德州仪器 (TI) 全系列产品在线购买
  • TI(德州仪器) LM2735-Q1
  • TI(德州仪器) LM2735-Q1
  • TI(德州仪器) LM2735-Q1
  • TI(德州仪器) LM2735-Q1
  • TI(德州仪器) LM2735-Q1
  • TI(德州仪器) LM2735-Q1
立即查看
您当前的位置: 首页 > 电源管理 > 直流/直流开关稳压器 > 升压稳压器 > LM2735-Q1
LM2735-Q1

LM2735-Q1

正在供货

符合 AEC-Q100 标准、高空间利用率的 520kHz、1.6MHz 升压和 SEPIC 直流/直流稳压器

产品详情
  • 说明
  • 特性
  • 参数
  • 封装 | 引脚 | 尺寸

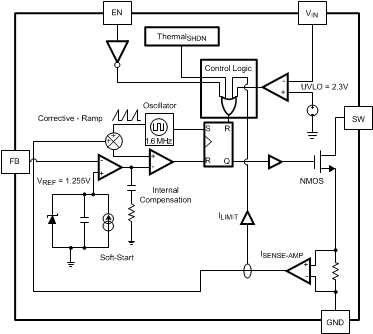
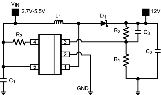
LM2735-Q1 器件是一款易于使用的高空间利用率 2.1A 低侧开关稳压器,非常适合升压和 SEPIC 直流/直流调节。该器件可提供所有有效功能,从而通过最小的 PCB 面积提供具有快速瞬变响应和精确调节功能的本地直流/直流转换。开关频率在内部设置为 520kHz 或 1.6MHz,从而允许使用极小的表面贴装电感器和片式电容器,同时提供高达 90% 的效率。该器件可用于进行后升压,即对主汽车系统 3.3V 电源轨进行升压,从而为需要 5V 电压的 CAN 收发器和其他电路供电。LM2735-Q1 可提供 24V 输出电压,因此还可为音频放大器、天线、同轴电缆供电 (PoC) 和汽车音频总线 (A2B) 器件供电。

电流模式控制和内部补偿可在各种工作条件下提供易于使用、组件数最少且性能很高的调节。外部关断 具有 80nA 的超低待机电流,非常适合便携式 应用的需求。微型 SOT-23 和 WSON 封装可节省空间。其他 特性 包括内部软启动、用于减小浪涌电流的电路、逐脉冲电流限制和热关断。

  • 符合面向汽车应用的 AEC-Q100 标准:
    • 器件温度等级 1:-40°C 至 +125°C 运行环境温度范围
  • 输入电压范围:2.7V 至 5.5V
  • 输出电压范围:3V 至 24V
  • 在整个温度范围内具有 2.1A 的开关电流
  • 电流模式控制
  • 逻辑高电平使能引脚
  • 在关断模式下具有 80nA 的超低静态电流
  • 170mΩ NMOS 开关
  • ±2% 反馈电压精度
  • 易于使用的小型解决方案总尺寸
    • 内部软启动
    • 内部补偿
    • 两种开关频率
    • 520kHz (LM2735-Y)
    • 1.6MHz (LM2735-X)
    • 使用小型表面贴装电感器和片式电容器
    • 微型 SOT-23 和 WSON 封装
  • 使用 LM2735-Q1 及 WEBENCH® 电源设计器创建定制设计
TopologyBoost
Vin (min) (V)2.7
Vin (max) (V)5.5
Vout (min) (V)3
Vout (max) (V)24
Switch current limit (typ) (A)2.25
TypeConverter
Regulated outputs (#)1
Switching frequency (min) (kHz)520
Switching frequency (max) (kHz)1600
Iq (typ) (mA)7
FeaturesEnable, Nonsynchronous rectification
Duty cycle (max) (%)99
Operating temperature range (°C)-40 to 125
RatingAutomotive
SOT-23 (DBV)58.12 mm² 2.9 x 2.8
WSON (NGG)69 mm² 3 x 3
产品购买
  • 商品型号
  • 封装
  • 工作温度
  • 包装
  • 价格
  • 现货库存
  • 操作
10s
温馨提示:
订单商品问题请移至我的售后服务提交售后申请,其他需投诉问题可移至我的投诉提交,我们将在第一时间给您答复
返回顶部