h1_key

TI(德州仪器) TPS2490
德州仪器 (TI) 全系列产品在线购买
  • TI(德州仪器) TPS2490
  • TI(德州仪器) TPS2490
  • TI(德州仪器) TPS2490
  • TI(德州仪器) TPS2490
  • TI(德州仪器) TPS2490
  • TI(德州仪器) TPS2490
立即查看
您当前的位置: 首页 > 电源管理 > 电源开关 > 电子保险丝和热插拔控制器 > TPS2490
TPS2490

TPS2490

正在供货

具有功率限制和闭锁功能的 9V 至 80V 热插拔控制器

产品详情
  • 说明
  • 特性
  • 参数
  • 封装 | 引脚 | 尺寸

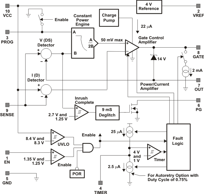
The TPS249x are easy-to-use, positive high voltage, 10-pin Hot Swap Power Manager devices that safely drive an external N-channel MOSFET switch. The power limit and current limit (both are adjustable and independent of each other) ensure that the external MOSFET operates inside a selected safe operating area (SOA) under the harshest operating conditions. Applications include inrush current limiting, electronic circuit breaker protection, controlled load turn-on, interfacing to down-stream DC-to-DC converters, and power feed protection. These devices are available in a small, space-saving 10-pin VSSOP package and significantly reduce the number of external devices, saving precious board space. The TPS249x is supported by application notes, an evaluation module, and a design tool.

  • Programmable Power Limiting and Current Limiting for Complete Safe Operating Area (SOA) Protection
  • Wide Operating Range: 9 V to 80 V
  • Latched Operation (TPS2490) and Automatic Retry (TPS2491)
  • High-Side Drive for Low-RDS(on) External N-channel MOSFET
  • Programmable Fault Timer to Protect the MOSFET and Eliminate Nuisance Shutdowns
  • Power Good Open-Drain Output for Downstream DC/DC Coordination
  • Enable Can Be Used as a Programmable Undervoltage Lockout or Logic Control
  • Small, Space-Saving 10-pin VSSOP Package
  • Calculator Tool Available (TPS2490/91 Design-in Calculator, SLVC033)
FETExternal
Vin (min) (V)9
Vin (max) (V)80
Vabsmax_cont (V)100
Current limit (min) (A)0.01
Current limit (max) (A)500
Overcurrent responseCircuit breaker, current limiting
Fault responseLatch-off
Soft startAdjustable
FeaturesFault output, Power good signal
RatingCatalog
Device typeeFuses and hot swap controllers
Operating temperature range (°C)-40 to 85
FunctionAdjustable current limit, Inrush current control, Power good signal, Short circuit protection
VSSOP (DGS)1014.7 mm² 3 x 4.9
产品购买
  • 商品型号
  • 封装
  • 工作温度
  • 包装
  • 价格
  • 现货库存
  • 操作
10s
温馨提示:
订单商品问题请移至我的售后服务提交售后申请,其他需投诉问题可移至我的投诉提交,我们将在第一时间给您答复
返回顶部