h1_key

TI(德州仪器) LP5900
德州仪器 (TI) 全系列产品在线购买
  • TI(德州仪器) LP5900
  • TI(德州仪器) LP5900
  • TI(德州仪器) LP5900
  • TI(德州仪器) LP5900
  • TI(德州仪器) LP5900
  • TI(德州仪器) LP5900
立即查看
您当前的位置: 首页 > 电源管理 > 线性和低压降 (LDO) 稳压器 > LP5900
LP5900

LP5900

正在供货

具有使能功能的 150mA、低噪声、低 IQ、低压降稳压器

产品详情
  • 说明
  • 特性
  • 参数
  • 封装 | 引脚 | 尺寸

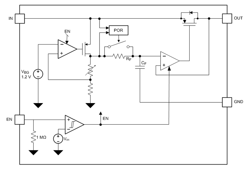
The LP5900 is an LDO capable of supplying 150-mA output current. Designed to meet the requirements of RF and analog circuits, the LP5900 device provides low noise, high PSRR, low quiescent current, and low line transient response figures. Using new innovative design techniques the LP5900 offers class-leading device noise performance without a noise bypass capacitor.

The device is designed to work with 0.47-μF input and output ceramic capacitors (no bypass capacitor required).

The device is available in a DSBGA (YZR) package and a WSON package; the device is also available in an extremely thin DSBGA (YPF) package. For all voltage and package options available today, see the Package Option Addendum (POA) at the end of this data sheet. For any other fixed output voltages from 1.5 V to 4.5 V in 25-mV steps and all other package options, contact your local TI Sales office.

For all available packages, see the orderable addendum at the end of the data sheet.

  • Input Voltage Range, 2.5 V to 5.5 V
  • Output Voltage Range, 1.5 V to 4.5 V
  • Stable with 0.47-μF Ceramic Input and Output Capacitors
  • No Noise Bypass Capacitor Required
  • Logic Controlled Enable
  • Thermal-Overload and Short-Circuit Protection
  • −40°C to 125°C Junction Temperature Range for Operation
  • Output Current, 150 mA
  • Low Output Voltage Noise, 6.5 μVRMS
  • PSRR, 75 dB at 1 kHz
  • Output Voltage Tolerance, ±2%
  • Virturally Zero IQ (Disabled), < 1 µA
  • Very Low IQ (Enabled), 25 μA
  • Start-up Time, 150 μs
  • Low Dropout, 80 mV Typ.
Output optionsFixed Output
Iout (max) (A)0.15
Vin (max) (V)5.5
Vin (min) (V)2.5
Vout (max) (V)4.5
Vout (min) (V)1.5
Fixed output options (V)1.5, 1.575, 1.8, 1.9, 2, 2.1, 2.2, 2.3, 2.5, 2.6, 2.65, 2.7, 2.75, 2.8, 2.85, 3, 3.3, 4.5
Noise (µVrms)6.5
Iq (typ) (mA)0.025
Thermal resistance θJA (°C/W)80
RatingCatalog
Load capacitance (min) (µF)0.47
Regulated outputs (#)1
FeaturesEnable
Accuracy (%)3
PSRR at 100 KHz (dB)40
Dropout voltage (Vdo) (typ) (mV)80
Operating temperature range (°C)-40 to 125
DSBGA (YPF)41.5625 mm² 1.25 x 1.25
DSBGA (YZR)41.5625 mm² 1.25 x 1.25
WSON (NGF)65.5 mm² 2.5 x 2.2
产品购买
  • 商品型号
  • 封装
  • 工作温度
  • 包装
  • 价格
  • 现货库存
  • 操作
10s
温馨提示:
订单商品问题请移至我的售后服务提交售后申请,其他需投诉问题可移至我的投诉提交,我们将在第一时间给您答复
返回顶部