h1_key

TI(德州仪器) LM2592HV
德州仪器 (TI) 全系列产品在线购买
  • TI(德州仪器) LM2592HV
  • TI(德州仪器) LM2592HV
  • TI(德州仪器) LM2592HV
  • TI(德州仪器) LM2592HV
  • TI(德州仪器) LM2592HV
  • TI(德州仪器) LM2592HV
立即查看
您当前的位置: 首页 > 电源管理 > 直流/直流开关稳压器 > 降压稳压器 > LM2592HV
LM2592HV

LM2592HV

正在供货

SIMPLE SWITCHER 电源转换器 150 KHz 2A 降压电压稳压器

产品详情
  • 说明
  • 特性
  • 参数
  • 封装 | 引脚 | 尺寸

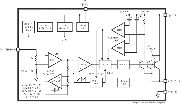
The LM2592HV series of regulators are monolithic integrated circuits that provide all the active functions for a step-down (buck) switching regulator, capable of driving a 2-A load with excellent line and load regulation. These devices are available in fixed output voltages of 3.3 V, 5 V, and an adjustable output version.

This series of switching regulators is similar to the LM2593HV, but without some of the supervisory and control features of the latter.

Requiring a minimum number of external components, these regulators are simple to use and include internal frequency compensation, improved line and load specifications, and a fixed-frequency oscillator.

The LM2592HV operates at a switching frequency of 150 kHz, thus allowing smaller sized filter components than what would be needed with lower frequency switching regulators. Available in a standard 5-pin package with several different lead bend options, and a 5-pin surface mount package.

Features include a ±4% tolerance on output voltage under all conditions of input voltage and output load conditions, and ±15% on the oscillator frequency. External shutdown is included, featuring typically 90-µA standby current. Self-protection features include a two stage current limit for the output switch and an over temperature shutdown for complete protection under fault conditions.

  • 3.3-V, 5-V, and Adjustable Output Versions
  • Adjustable Version Output Voltage Range: 1.2 V
    to 57 V ±4% Maximum Over Line and Load
    Conditions
  • 2-A Output Load Current
  • Available in 5-Pin Package
  • Input Voltage Range up to 60V
  • 150-kHz Fixed Frequency Internal Oscillator
  • ON and OFF Control
  • Low Power Standby Mode, IQ Typically 90 µA
  • High Efficiency
  • Thermal Shutdown and Current-Limit Protection
Vin (min) (V)4.5
Vin (max) (V)60
Vout (min) (V)3.3
Vout (max) (V)57
Iout (max) (A)2
Iq (typ) (mA)10
Switching frequency (min) (kHz)110
Switching frequency (max) (kHz)173
FeaturesEnable, Over Current Protection
Operating temperature range (°C)-40 to 125
RatingCatalog
Regulated outputs (#)1
Control modeVoltage mode
Duty cycle (max) (%)100
TypeConverter
TO-220 (NDH)586.0552 mm² 10.16 x 8.47
TO-263 (KTT)5154.8384 mm² 10.16 x 15.24
产品购买
  • 商品型号
  • 封装
  • 工作温度
  • 包装
  • 价格
  • 现货库存
  • 操作
10s
温馨提示:
订单商品问题请移至我的售后服务提交售后申请,其他需投诉问题可移至我的投诉提交,我们将在第一时间给您答复
返回顶部