h1_key

TI(德州仪器) BQ24005
德州仪器 (TI) 全系列产品在线购买
  • TI(德州仪器) BQ24005
  • TI(德州仪器) BQ24005
  • TI(德州仪器) BQ24005
  • TI(德州仪器) BQ24005
  • TI(德州仪器) BQ24005
  • TI(德州仪器) BQ24005
立即查看
您当前的位置: 首页 > 电源管理 > 电池管理 IC > 电池充电器 IC > BQ24005
BQ24005

BQ24005

正在供货

具有集成 FET 和两个 LED 的两节 1.2A 线性锂离子电池充电器

产品详情
  • 说明
  • 特性
  • 参数
  • 封装 | 引脚 | 尺寸

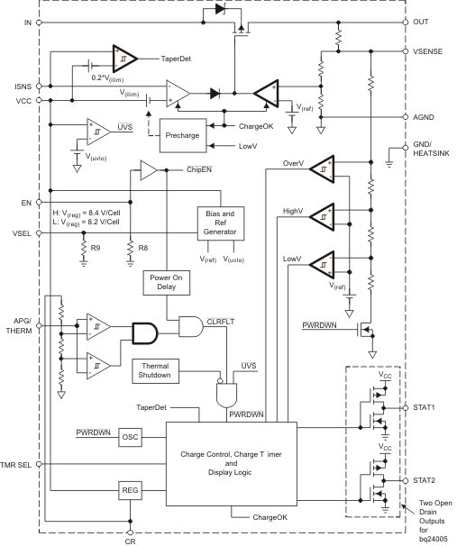
The bq2400x series ICs are advanced Li-Ion linear charge management devices for highly integrated and space-limited applications. They combine high- accuracy current and voltage regulation; FET pass- transistor and reverse-blocking Schottky; battery conditioning, temperature, or input-power monitoring; charge termination; charge-status indication; and charge timer in a small package.

The bq2400x measures battery temperature using an external thermistor. For safety, the bq2400x inhibits charge until the battery temperature is within the user-defined thresholds. Alternatively, the user can monitor the input voltage to qualify charge. The bq2400x series then charge the battery in three phases: preconditioning, constant current, and constant voltage. If the battery voltage is below the internal low-voltage threshold, the bq2400x uses low-current precharge to condition the battery. A preconditioning timer provides additional safety. Following pre- conditioning, the bq2400x applies a constant-charge current to the battery. An external sense-resistor sets the magnitude of the current. The constant-current phase is maintained until the battery reaches the charge-regulation voltage. The bq2400x then transitions to the constant voltage phase. The user can configure the device for cells with either coke or graphite anodes. The accuracy of the voltage regulation is better than ±1% over the operating junction temperature and supply voltage range.

Charge is terminated by maximum time or minimum taper current detection

The bq2400x automatically restarts the charge if the battery voltage falls below an internal recharge threshold.

  • Highly Integrated Solution With FET Pass Transistor and
    Reverse-Blocking Schottky and Thermal Protection
  • Integrated Voltage and Current Regulation With Programmable Charge Current
  • High-Accuracy Voltage Regulation (±1%)
  • Ideal for Low-Dropout Linear Charger Designs for Two-Cell Li-Ion Packs
    With Coke or Graphite Anodes
  • Up to 1.2-A Continuous Charge Current
  • Safety-Charge Timer During Preconditioning and Fast Charge
  • Integrated Cell Conditioning for Reviving Deeply Discharged Cells
    and Minimizing Heat Dissipation During Initial Stage of Charge
  • Optional Temperature or Input-Power Monitoring Before and During Charge
  • Various Charge-Status Output Options for Driving Single, Double,
    or Bicolor LEDs or Host-Processor Interface
  • Charge Termination by Minimum Current and Time
  • Low-Power Sleep Mode
  • Packaging: 20-Lead TSSOP PowerPAD
Number of series cells2
Charge current (max) (A)1.2
Vin (max) (V)10
Cell chemistryLi-Ion/Li-Polymer
Battery charge voltage (min) (V)4.2
Battery charge voltage (max) (V)4.2
Absolute max Vin (max) (V)13.5
Control topologyLinear
Control interfaceStandalone (RC-Settable)
FeaturesBAT temp thermistor monitoring (hot/cold profile)
Vin (min) (V)4.5
RatingCatalog
Operating temperature range (°C)-20 to 70
HTSSOP (PWP)2041.6 mm² 6.5 x 6.4
产品购买
  • 商品型号
  • 封装
  • 工作温度
  • 包装
  • 价格
  • 现货库存
  • 操作
10s
温馨提示:
订单商品问题请移至我的售后服务提交售后申请,其他需投诉问题可移至我的投诉提交,我们将在第一时间给您答复
返回顶部